
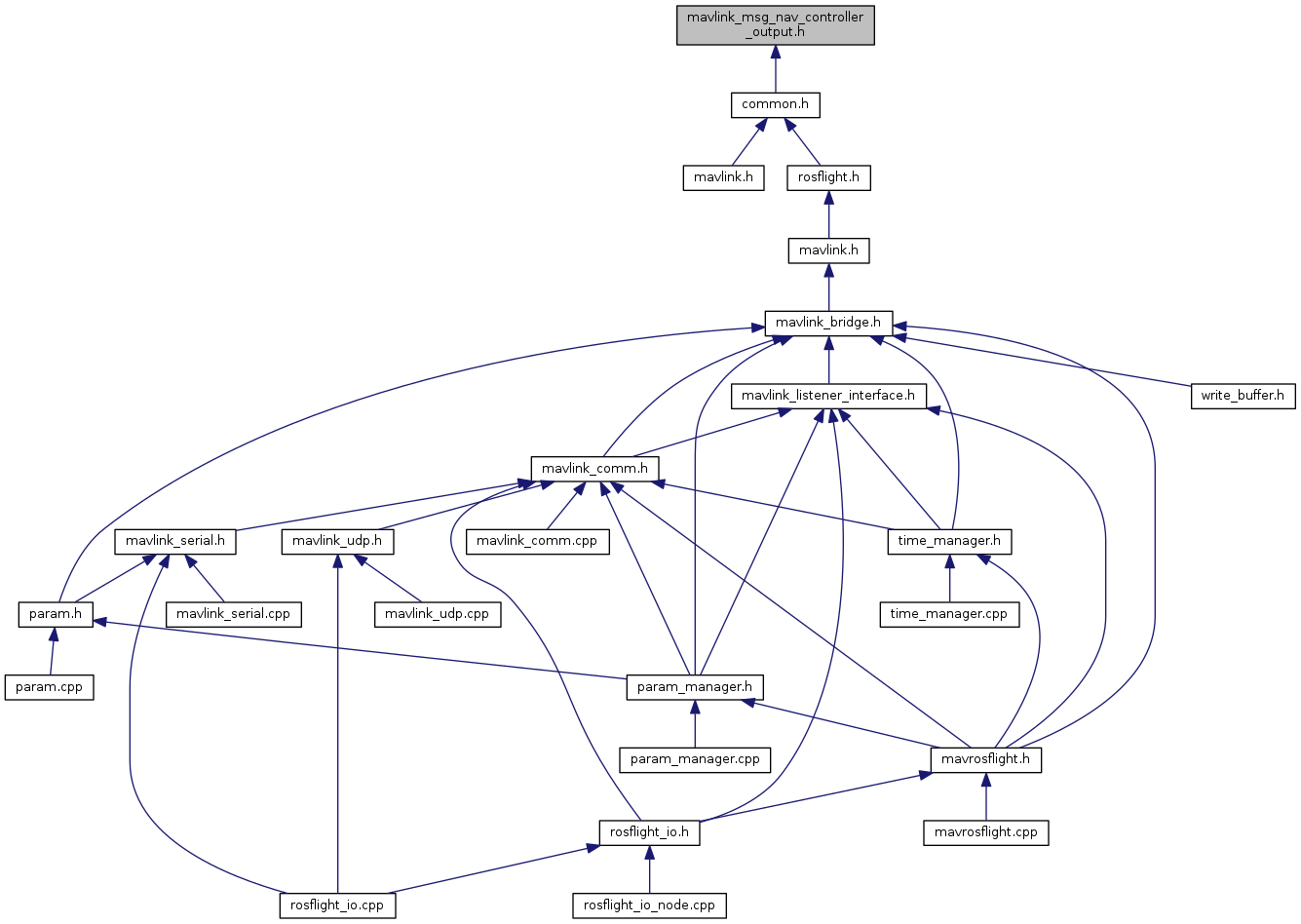
Go to the source code of this file.
Classes | |
| struct | __mavlink_nav_controller_output_t |
Macros | |
| #define | MAVLINK_MESSAGE_INFO_NAV_CONTROLLER_OUTPUT |
| #define | MAVLINK_MSG_ID_62_CRC 183 |
| #define | MAVLINK_MSG_ID_62_LEN 26 |
| #define | MAVLINK_MSG_ID_NAV_CONTROLLER_OUTPUT 62 |
| #define | MAVLINK_MSG_ID_NAV_CONTROLLER_OUTPUT_CRC 183 |
| #define | MAVLINK_MSG_ID_NAV_CONTROLLER_OUTPUT_LEN 26 |
Typedefs | |
| typedef struct __mavlink_nav_controller_output_t | mavlink_nav_controller_output_t |
Functions | |
| static void | mavlink_msg_nav_controller_output_decode (const mavlink_message_t *msg, mavlink_nav_controller_output_t *nav_controller_output) |
| Decode a nav_controller_output message into a struct. More... | |
| static uint16_t | mavlink_msg_nav_controller_output_encode (uint8_t system_id, uint8_t component_id, mavlink_message_t *msg, const mavlink_nav_controller_output_t *nav_controller_output) |
| Encode a nav_controller_output struct. More... | |
| static uint16_t | mavlink_msg_nav_controller_output_encode_chan (uint8_t system_id, uint8_t component_id, uint8_t chan, mavlink_message_t *msg, const mavlink_nav_controller_output_t *nav_controller_output) |
| Encode a nav_controller_output struct on a channel. More... | |
| static float | mavlink_msg_nav_controller_output_get_alt_error (const mavlink_message_t *msg) |
| Get field alt_error from nav_controller_output message. More... | |
| static float | mavlink_msg_nav_controller_output_get_aspd_error (const mavlink_message_t *msg) |
| Get field aspd_error from nav_controller_output message. More... | |
| static int16_t | mavlink_msg_nav_controller_output_get_nav_bearing (const mavlink_message_t *msg) |
| Get field nav_bearing from nav_controller_output message. More... | |
| static float | mavlink_msg_nav_controller_output_get_nav_pitch (const mavlink_message_t *msg) |
| Get field nav_pitch from nav_controller_output message. More... | |
| static float | mavlink_msg_nav_controller_output_get_nav_roll (const mavlink_message_t *msg) |
| Send a nav_controller_output message. More... | |
| static int16_t | mavlink_msg_nav_controller_output_get_target_bearing (const mavlink_message_t *msg) |
| Get field target_bearing from nav_controller_output message. More... | |
| static uint16_t | mavlink_msg_nav_controller_output_get_wp_dist (const mavlink_message_t *msg) |
| Get field wp_dist from nav_controller_output message. More... | |
| static float | mavlink_msg_nav_controller_output_get_xtrack_error (const mavlink_message_t *msg) |
| Get field xtrack_error from nav_controller_output message. More... | |
| static uint16_t | mavlink_msg_nav_controller_output_pack (uint8_t system_id, uint8_t component_id, mavlink_message_t *msg, float nav_roll, float nav_pitch, int16_t nav_bearing, int16_t target_bearing, uint16_t wp_dist, float alt_error, float aspd_error, float xtrack_error) |
| Pack a nav_controller_output message. More... | |
| static uint16_t | mavlink_msg_nav_controller_output_pack_chan (uint8_t system_id, uint8_t component_id, uint8_t chan, mavlink_message_t *msg, float nav_roll, float nav_pitch, int16_t nav_bearing, int16_t target_bearing, uint16_t wp_dist, float alt_error, float aspd_error, float xtrack_error) |
| Pack a nav_controller_output message on a channel. More... | |
| #define MAVLINK_MESSAGE_INFO_NAV_CONTROLLER_OUTPUT |
Definition at line 25 of file mavlink_msg_nav_controller_output.h.
| #define MAVLINK_MSG_ID_62_CRC 183 |
Definition at line 21 of file mavlink_msg_nav_controller_output.h.
| #define MAVLINK_MSG_ID_62_LEN 26 |
Definition at line 18 of file mavlink_msg_nav_controller_output.h.
| #define MAVLINK_MSG_ID_NAV_CONTROLLER_OUTPUT 62 |
Definition at line 3 of file mavlink_msg_nav_controller_output.h.
| #define MAVLINK_MSG_ID_NAV_CONTROLLER_OUTPUT_CRC 183 |
Definition at line 20 of file mavlink_msg_nav_controller_output.h.
| #define MAVLINK_MSG_ID_NAV_CONTROLLER_OUTPUT_LEN 26 |
Definition at line 17 of file mavlink_msg_nav_controller_output.h.
| typedef struct __mavlink_nav_controller_output_t mavlink_nav_controller_output_t |
|
inlinestatic |
Decode a nav_controller_output message into a struct.
| msg | The message to decode |
| nav_controller_output | C-struct to decode the message contents into |
Definition at line 363 of file mavlink_msg_nav_controller_output.h.
|
inlinestatic |
Encode a nav_controller_output struct.
| system_id | ID of this system |
| component_id | ID of this component (e.g. 200 for IMU) |
| msg | The MAVLink message to compress the data into |
| nav_controller_output | C-struct to read the message contents from |
Definition at line 155 of file mavlink_msg_nav_controller_output.h.
|
inlinestatic |
Encode a nav_controller_output struct on a channel.
| system_id | ID of this system |
| component_id | ID of this component (e.g. 200 for IMU) |
| chan | The MAVLink channel this message will be sent over |
| msg | The MAVLink message to compress the data into |
| nav_controller_output | C-struct to read the message contents from |
Definition at line 169 of file mavlink_msg_nav_controller_output.h.
|
inlinestatic |
Get field alt_error from nav_controller_output message.
Definition at line 332 of file mavlink_msg_nav_controller_output.h.
|
inlinestatic |
Get field aspd_error from nav_controller_output message.
Definition at line 342 of file mavlink_msg_nav_controller_output.h.
|
inlinestatic |
Get field nav_bearing from nav_controller_output message.
Definition at line 302 of file mavlink_msg_nav_controller_output.h.
|
inlinestatic |
Get field nav_pitch from nav_controller_output message.
Definition at line 292 of file mavlink_msg_nav_controller_output.h.
|
inlinestatic |
Send a nav_controller_output message.
| chan | MAVLink channel to send the message |
| nav_roll | Current desired roll in degrees |
| nav_pitch | Current desired pitch in degrees |
| nav_bearing | Current desired heading in degrees |
| target_bearing | Bearing to current MISSION/target in degrees |
| wp_dist | Distance to active MISSION in meters |
| alt_error | Current altitude error in meters |
| aspd_error | Current airspeed error in meters/second |
| xtrack_error | Current crosstrack error on x-y plane in meters Get field nav_roll from nav_controller_output message |
Definition at line 282 of file mavlink_msg_nav_controller_output.h.
|
inlinestatic |
Get field target_bearing from nav_controller_output message.
Definition at line 312 of file mavlink_msg_nav_controller_output.h.
|
inlinestatic |
Get field wp_dist from nav_controller_output message.
Definition at line 322 of file mavlink_msg_nav_controller_output.h.
|
inlinestatic |
Get field xtrack_error from nav_controller_output message.
Definition at line 352 of file mavlink_msg_nav_controller_output.h.
|
inlinestatic |
Pack a nav_controller_output message.
| system_id | ID of this system |
| component_id | ID of this component (e.g. 200 for IMU) |
| msg | The MAVLink message to compress the data into |
| nav_roll | Current desired roll in degrees |
| nav_pitch | Current desired pitch in degrees |
| nav_bearing | Current desired heading in degrees |
| target_bearing | Bearing to current MISSION/target in degrees |
| wp_dist | Distance to active MISSION in meters |
| alt_error | Current altitude error in meters |
| aspd_error | Current airspeed error in meters/second |
| xtrack_error | Current crosstrack error on x-y plane in meters |
Definition at line 56 of file mavlink_msg_nav_controller_output.h.
|
inlinestatic |
Pack a nav_controller_output message on a channel.
| system_id | ID of this system |
| component_id | ID of this component (e.g. 200 for IMU) |
| chan | The MAVLink channel this message will be sent over |
| msg | The MAVLink message to compress the data into |
| nav_roll | Current desired roll in degrees |
| nav_pitch | Current desired pitch in degrees |
| nav_bearing | Current desired heading in degrees |
| target_bearing | Bearing to current MISSION/target in degrees |
| wp_dist | Distance to active MISSION in meters |
| alt_error | Current altitude error in meters |
| aspd_error | Current airspeed error in meters/second |
| xtrack_error | Current crosstrack error on x-y plane in meters |
Definition at line 109 of file mavlink_msg_nav_controller_output.h.