
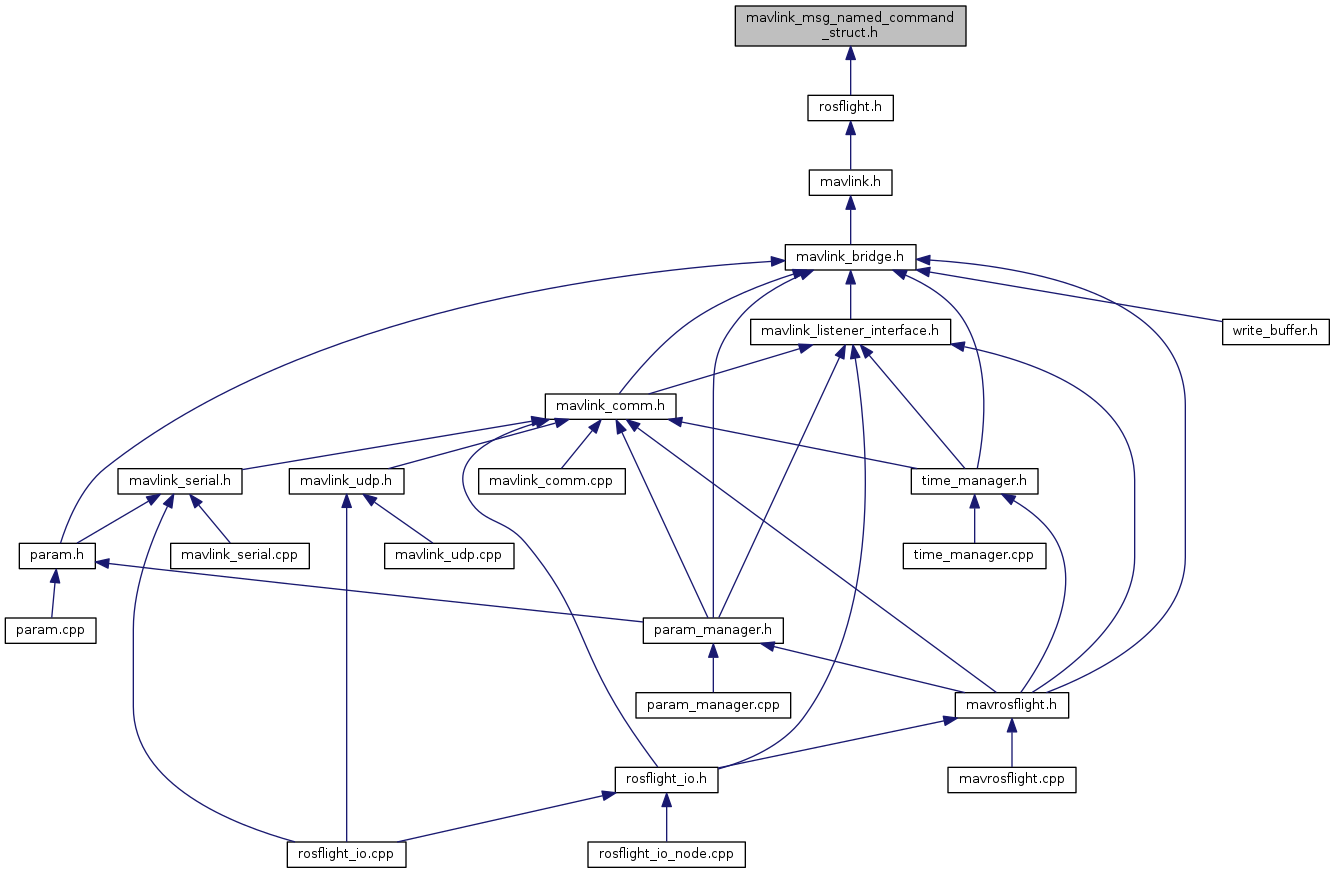
Go to the source code of this file.
Classes | |
| struct | __mavlink_named_command_struct_t |
Macros | |
| #define | MAVLINK_MESSAGE_INFO_NAMED_COMMAND_STRUCT |
| #define | MAVLINK_MSG_ID_186_CRC 169 |
| #define | MAVLINK_MSG_ID_186_LEN 28 |
| #define | MAVLINK_MSG_ID_NAMED_COMMAND_STRUCT 186 |
| #define | MAVLINK_MSG_ID_NAMED_COMMAND_STRUCT_CRC 169 |
| #define | MAVLINK_MSG_ID_NAMED_COMMAND_STRUCT_LEN 28 |
| #define | MAVLINK_MSG_NAMED_COMMAND_STRUCT_FIELD_NAME_LEN 10 |
Typedefs | |
| typedef struct __mavlink_named_command_struct_t | mavlink_named_command_struct_t |
Functions | |
| static void | mavlink_msg_named_command_struct_decode (const mavlink_message_t *msg, mavlink_named_command_struct_t *named_command_struct) |
| Decode a named_command_struct message into a struct. More... | |
| static uint16_t | mavlink_msg_named_command_struct_encode (uint8_t system_id, uint8_t component_id, mavlink_message_t *msg, const mavlink_named_command_struct_t *named_command_struct) |
| Encode a named_command_struct struct. More... | |
| static uint16_t | mavlink_msg_named_command_struct_encode_chan (uint8_t system_id, uint8_t component_id, uint8_t chan, mavlink_message_t *msg, const mavlink_named_command_struct_t *named_command_struct) |
| Encode a named_command_struct struct on a channel. More... | |
| static float | mavlink_msg_named_command_struct_get_F (const mavlink_message_t *msg) |
| Get field F from named_command_struct message. More... | |
| static uint8_t | mavlink_msg_named_command_struct_get_ignore (const mavlink_message_t *msg) |
| Get field ignore from named_command_struct message. More... | |
| static uint16_t | mavlink_msg_named_command_struct_get_name (const mavlink_message_t *msg, char *name) |
| Send a named_command_struct message. More... | |
| static uint8_t | mavlink_msg_named_command_struct_get_type (const mavlink_message_t *msg) |
| Get field type from named_command_struct message. More... | |
| static float | mavlink_msg_named_command_struct_get_x (const mavlink_message_t *msg) |
| Get field x from named_command_struct message. More... | |
| static float | mavlink_msg_named_command_struct_get_y (const mavlink_message_t *msg) |
| Get field y from named_command_struct message. More... | |
| static float | mavlink_msg_named_command_struct_get_z (const mavlink_message_t *msg) |
| Get field z from named_command_struct message. More... | |
| static uint16_t | mavlink_msg_named_command_struct_pack (uint8_t system_id, uint8_t component_id, mavlink_message_t *msg, const char *name, uint8_t type, uint8_t ignore, float x, float y, float z, float F) |
| Pack a named_command_struct message. More... | |
| static uint16_t | mavlink_msg_named_command_struct_pack_chan (uint8_t system_id, uint8_t component_id, uint8_t chan, mavlink_message_t *msg, const char *name, uint8_t type, uint8_t ignore, float x, float y, float z, float F) |
| Pack a named_command_struct message on a channel. More... | |
| #define MAVLINK_MESSAGE_INFO_NAMED_COMMAND_STRUCT |
Definition at line 24 of file mavlink_msg_named_command_struct.h.
| #define MAVLINK_MSG_ID_186_CRC 169 |
Definition at line 20 of file mavlink_msg_named_command_struct.h.
| #define MAVLINK_MSG_ID_186_LEN 28 |
Definition at line 17 of file mavlink_msg_named_command_struct.h.
| #define MAVLINK_MSG_ID_NAMED_COMMAND_STRUCT 186 |
Definition at line 3 of file mavlink_msg_named_command_struct.h.
| #define MAVLINK_MSG_ID_NAMED_COMMAND_STRUCT_CRC 169 |
Definition at line 19 of file mavlink_msg_named_command_struct.h.
| #define MAVLINK_MSG_ID_NAMED_COMMAND_STRUCT_LEN 28 |
Definition at line 16 of file mavlink_msg_named_command_struct.h.
| #define MAVLINK_MSG_NAMED_COMMAND_STRUCT_FIELD_NAME_LEN 10 |
Definition at line 22 of file mavlink_msg_named_command_struct.h.
| typedef struct __mavlink_named_command_struct_t mavlink_named_command_struct_t |
|
inlinestatic |
Decode a named_command_struct message into a struct.
| msg | The message to decode |
| named_command_struct | C-struct to decode the message contents into |
Definition at line 332 of file mavlink_msg_named_command_struct.h.
|
inlinestatic |
Encode a named_command_struct struct.
| system_id | ID of this system |
| component_id | ID of this component (e.g. 200 for IMU) |
| msg | The MAVLink message to compress the data into |
| named_command_struct | C-struct to read the message contents from |
Definition at line 143 of file mavlink_msg_named_command_struct.h.
|
inlinestatic |
Encode a named_command_struct struct on a channel.
| system_id | ID of this system |
| component_id | ID of this component (e.g. 200 for IMU) |
| chan | The MAVLink channel this message will be sent over |
| msg | The MAVLink message to compress the data into |
| named_command_struct | C-struct to read the message contents from |
Definition at line 157 of file mavlink_msg_named_command_struct.h.
|
inlinestatic |
Get field F from named_command_struct message.
Definition at line 321 of file mavlink_msg_named_command_struct.h.
|
inlinestatic |
Get field ignore from named_command_struct message.
Definition at line 281 of file mavlink_msg_named_command_struct.h.
|
inlinestatic |
Send a named_command_struct message.
| chan | MAVLink channel to send the message |
| name | Name of the command struct |
| type | Type of command struct |
| ignore | Type of command struct |
| x | x value in the command struct |
| y | y value in the command struct |
| z | z value in the command struct |
| F | F value in the command struct Get field name from named_command_struct message |
Definition at line 261 of file mavlink_msg_named_command_struct.h.
|
inlinestatic |
Get field type from named_command_struct message.
Definition at line 271 of file mavlink_msg_named_command_struct.h.
|
inlinestatic |
Get field x from named_command_struct message.
Definition at line 291 of file mavlink_msg_named_command_struct.h.
|
inlinestatic |
Get field y from named_command_struct message.
Definition at line 301 of file mavlink_msg_named_command_struct.h.
|
inlinestatic |
Get field z from named_command_struct message.
Definition at line 311 of file mavlink_msg_named_command_struct.h.
|
inlinestatic |
Pack a named_command_struct message.
| system_id | ID of this system |
| component_id | ID of this component (e.g. 200 for IMU) |
| msg | The MAVLink message to compress the data into |
| name | Name of the command struct |
| type | Type of command struct |
| ignore | Type of command struct |
| x | x value in the command struct |
| y | y value in the command struct |
| z | z value in the command struct |
| F | F value in the command struct |
Definition at line 53 of file mavlink_msg_named_command_struct.h.
|
inlinestatic |
Pack a named_command_struct message on a channel.
| system_id | ID of this system |
| component_id | ID of this component (e.g. 200 for IMU) |
| chan | The MAVLink channel this message will be sent over |
| msg | The MAVLink message to compress the data into |
| name | Name of the command struct |
| type | Type of command struct |
| ignore | Type of command struct |
| x | x value in the command struct |
| y | y value in the command struct |
| z | z value in the command struct |
| F | F value in the command struct |
Definition at line 101 of file mavlink_msg_named_command_struct.h.