
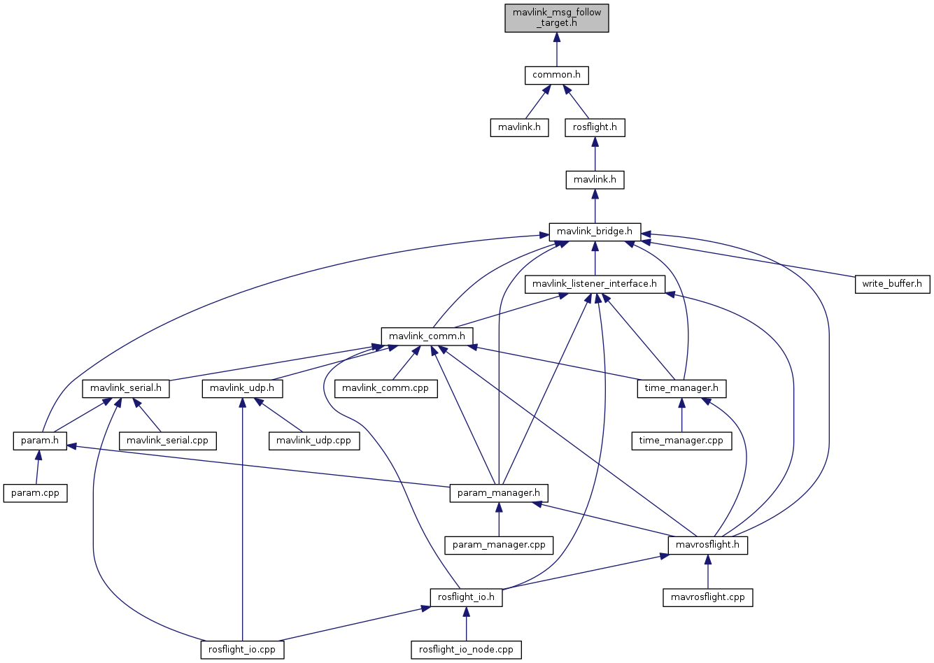
Go to the source code of this file.
Classes | |
| struct | __mavlink_follow_target_t |
Macros | |
| #define | MAVLINK_MESSAGE_INFO_FOLLOW_TARGET |
| #define | MAVLINK_MSG_FOLLOW_TARGET_FIELD_ACC_LEN 3 |
| #define | MAVLINK_MSG_FOLLOW_TARGET_FIELD_ATTITUDE_Q_LEN 4 |
| #define | MAVLINK_MSG_FOLLOW_TARGET_FIELD_POSITION_COV_LEN 3 |
| #define | MAVLINK_MSG_FOLLOW_TARGET_FIELD_RATES_LEN 3 |
| #define | MAVLINK_MSG_FOLLOW_TARGET_FIELD_VEL_LEN 3 |
| #define | MAVLINK_MSG_ID_144_CRC 127 |
| #define | MAVLINK_MSG_ID_144_LEN 93 |
| #define | MAVLINK_MSG_ID_FOLLOW_TARGET 144 |
| #define | MAVLINK_MSG_ID_FOLLOW_TARGET_CRC 127 |
| #define | MAVLINK_MSG_ID_FOLLOW_TARGET_LEN 93 |
Typedefs | |
| typedef struct __mavlink_follow_target_t | mavlink_follow_target_t |
Functions | |
| static void | mavlink_msg_follow_target_decode (const mavlink_message_t *msg, mavlink_follow_target_t *follow_target) |
| Decode a follow_target message into a struct. More... | |
| static uint16_t | mavlink_msg_follow_target_encode (uint8_t system_id, uint8_t component_id, mavlink_message_t *msg, const mavlink_follow_target_t *follow_target) |
| Encode a follow_target struct. More... | |
| static uint16_t | mavlink_msg_follow_target_encode_chan (uint8_t system_id, uint8_t component_id, uint8_t chan, mavlink_message_t *msg, const mavlink_follow_target_t *follow_target) |
| Encode a follow_target struct on a channel. More... | |
| static uint16_t | mavlink_msg_follow_target_get_acc (const mavlink_message_t *msg, float *acc) |
| Get field acc from follow_target message. More... | |
| static float | mavlink_msg_follow_target_get_alt (const mavlink_message_t *msg) |
| Get field alt from follow_target message. More... | |
| static uint16_t | mavlink_msg_follow_target_get_attitude_q (const mavlink_message_t *msg, float *attitude_q) |
| Get field attitude_q from follow_target message. More... | |
| static uint64_t | mavlink_msg_follow_target_get_custom_state (const mavlink_message_t *msg) |
| Get field custom_state from follow_target message. More... | |
| static uint8_t | mavlink_msg_follow_target_get_est_capabilities (const mavlink_message_t *msg) |
| Get field est_capabilities from follow_target message. More... | |
| static int32_t | mavlink_msg_follow_target_get_lat (const mavlink_message_t *msg) |
| Get field lat from follow_target message. More... | |
| static int32_t | mavlink_msg_follow_target_get_lon (const mavlink_message_t *msg) |
| Get field lon from follow_target message. More... | |
| static uint16_t | mavlink_msg_follow_target_get_position_cov (const mavlink_message_t *msg, float *position_cov) |
| Get field position_cov from follow_target message. More... | |
| static uint16_t | mavlink_msg_follow_target_get_rates (const mavlink_message_t *msg, float *rates) |
| Get field rates from follow_target message. More... | |
| static uint64_t | mavlink_msg_follow_target_get_timestamp (const mavlink_message_t *msg) |
| Send a follow_target message. More... | |
| static uint16_t | mavlink_msg_follow_target_get_vel (const mavlink_message_t *msg, float *vel) |
| Get field vel from follow_target message. More... | |
| static uint16_t | mavlink_msg_follow_target_pack (uint8_t system_id, uint8_t component_id, mavlink_message_t *msg, uint64_t timestamp, uint8_t est_capabilities, int32_t lat, int32_t lon, float alt, const float *vel, const float *acc, const float *attitude_q, const float *rates, const float *position_cov, uint64_t custom_state) |
| Pack a follow_target message. More... | |
| static uint16_t | mavlink_msg_follow_target_pack_chan (uint8_t system_id, uint8_t component_id, uint8_t chan, mavlink_message_t *msg, uint64_t timestamp, uint8_t est_capabilities, int32_t lat, int32_t lon, float alt, const float *vel, const float *acc, const float *attitude_q, const float *rates, const float *position_cov, uint64_t custom_state) |
| Pack a follow_target message on a channel. More... | |
| #define MAVLINK_MESSAGE_INFO_FOLLOW_TARGET |
Definition at line 32 of file mavlink_msg_follow_target.h.
| #define MAVLINK_MSG_FOLLOW_TARGET_FIELD_ACC_LEN 3 |
Definition at line 27 of file mavlink_msg_follow_target.h.
| #define MAVLINK_MSG_FOLLOW_TARGET_FIELD_ATTITUDE_Q_LEN 4 |
Definition at line 28 of file mavlink_msg_follow_target.h.
| #define MAVLINK_MSG_FOLLOW_TARGET_FIELD_POSITION_COV_LEN 3 |
Definition at line 30 of file mavlink_msg_follow_target.h.
| #define MAVLINK_MSG_FOLLOW_TARGET_FIELD_RATES_LEN 3 |
Definition at line 29 of file mavlink_msg_follow_target.h.
| #define MAVLINK_MSG_FOLLOW_TARGET_FIELD_VEL_LEN 3 |
Definition at line 26 of file mavlink_msg_follow_target.h.
| #define MAVLINK_MSG_ID_144_CRC 127 |
Definition at line 24 of file mavlink_msg_follow_target.h.
| #define MAVLINK_MSG_ID_144_LEN 93 |
Definition at line 21 of file mavlink_msg_follow_target.h.
| #define MAVLINK_MSG_ID_FOLLOW_TARGET 144 |
Definition at line 3 of file mavlink_msg_follow_target.h.
| #define MAVLINK_MSG_ID_FOLLOW_TARGET_CRC 127 |
Definition at line 23 of file mavlink_msg_follow_target.h.
| #define MAVLINK_MSG_ID_FOLLOW_TARGET_LEN 93 |
Definition at line 20 of file mavlink_msg_follow_target.h.
| typedef struct __mavlink_follow_target_t mavlink_follow_target_t |
|
inlinestatic |
Decode a follow_target message into a struct.
| msg | The message to decode |
| follow_target | C-struct to decode the message contents into |
Definition at line 428 of file mavlink_msg_follow_target.h.
|
inlinestatic |
Encode a follow_target struct.
| system_id | ID of this system |
| component_id | ID of this component (e.g. 200 for IMU) |
| msg | The MAVLink message to compress the data into |
| follow_target | C-struct to read the message contents from |
Definition at line 179 of file mavlink_msg_follow_target.h.
|
inlinestatic |
Encode a follow_target struct on a channel.
| system_id | ID of this system |
| component_id | ID of this component (e.g. 200 for IMU) |
| chan | The MAVLink channel this message will be sent over |
| msg | The MAVLink message to compress the data into |
| follow_target | C-struct to read the message contents from |
Definition at line 193 of file mavlink_msg_follow_target.h.
|
inlinestatic |
Get field acc from follow_target message.
Definition at line 377 of file mavlink_msg_follow_target.h.
|
inlinestatic |
Get field alt from follow_target message.
Definition at line 357 of file mavlink_msg_follow_target.h.
|
inlinestatic |
Get field attitude_q from follow_target message.
Definition at line 387 of file mavlink_msg_follow_target.h.
|
inlinestatic |
Get field custom_state from follow_target message.
Definition at line 417 of file mavlink_msg_follow_target.h.
|
inlinestatic |
Get field est_capabilities from follow_target message.
Definition at line 327 of file mavlink_msg_follow_target.h.
|
inlinestatic |
Get field lat from follow_target message.
Definition at line 337 of file mavlink_msg_follow_target.h.
|
inlinestatic |
Get field lon from follow_target message.
Definition at line 347 of file mavlink_msg_follow_target.h.
|
inlinestatic |
Get field position_cov from follow_target message.
Definition at line 407 of file mavlink_msg_follow_target.h.
|
inlinestatic |
Get field rates from follow_target message.
Definition at line 397 of file mavlink_msg_follow_target.h.
|
inlinestatic |
Send a follow_target message.
| chan | MAVLink channel to send the message |
| timestamp | Timestamp in milliseconds since system boot |
| est_capabilities | bit positions for tracker reporting capabilities (POS = 0, VEL = 1, ACCEL = 2, ATT + RATES = 3) |
| lat | Latitude (WGS84), in degrees * 1E7 |
| lon | Longitude (WGS84), in degrees * 1E7 |
| alt | AMSL, in meters |
| vel | target velocity (0,0,0) for unknown |
| acc | linear target acceleration (0,0,0) for unknown |
| attitude_q | (1 0 0 0 for unknown) |
| rates | (0 0 0 for unknown) |
| position_cov | eph epv |
| custom_state | button states or switches of a tracker device Get field timestamp from follow_target message |
Definition at line 317 of file mavlink_msg_follow_target.h.
|
inlinestatic |
Get field vel from follow_target message.
Definition at line 367 of file mavlink_msg_follow_target.h.
|
inlinestatic |
Pack a follow_target message.
| system_id | ID of this system |
| component_id | ID of this component (e.g. 200 for IMU) |
| msg | The MAVLink message to compress the data into |
| timestamp | Timestamp in milliseconds since system boot |
| est_capabilities | bit positions for tracker reporting capabilities (POS = 0, VEL = 1, ACCEL = 2, ATT + RATES = 3) |
| lat | Latitude (WGS84), in degrees * 1E7 |
| lon | Longitude (WGS84), in degrees * 1E7 |
| alt | AMSL, in meters |
| vel | target velocity (0,0,0) for unknown |
| acc | linear target acceleration (0,0,0) for unknown |
| attitude_q | (1 0 0 0 for unknown) |
| rates | (0 0 0 for unknown) |
| position_cov | eph epv |
| custom_state | button states or switches of a tracker device |
Definition at line 69 of file mavlink_msg_follow_target.h.
|
inlinestatic |
Pack a follow_target message on a channel.
| system_id | ID of this system |
| component_id | ID of this component (e.g. 200 for IMU) |
| chan | The MAVLink channel this message will be sent over |
| msg | The MAVLink message to compress the data into |
| timestamp | Timestamp in milliseconds since system boot |
| est_capabilities | bit positions for tracker reporting capabilities (POS = 0, VEL = 1, ACCEL = 2, ATT + RATES = 3) |
| lat | Latitude (WGS84), in degrees * 1E7 |
| lon | Longitude (WGS84), in degrees * 1E7 |
| alt | AMSL, in meters |
| vel | target velocity (0,0,0) for unknown |
| acc | linear target acceleration (0,0,0) for unknown |
| attitude_q | (1 0 0 0 for unknown) |
| rates | (0 0 0 for unknown) |
| position_cov | eph epv |
| custom_state | button states or switches of a tracker device |
Definition at line 129 of file mavlink_msg_follow_target.h.