
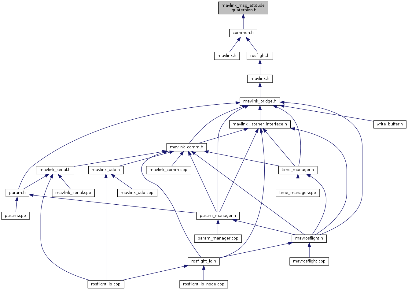
Go to the source code of this file.
Classes | |
| struct | __mavlink_attitude_quaternion_t |
Macros | |
| #define | MAVLINK_MESSAGE_INFO_ATTITUDE_QUATERNION |
| #define | MAVLINK_MSG_ID_31_CRC 246 |
| #define | MAVLINK_MSG_ID_31_LEN 32 |
| #define | MAVLINK_MSG_ID_ATTITUDE_QUATERNION 31 |
| #define | MAVLINK_MSG_ID_ATTITUDE_QUATERNION_CRC 246 |
| #define | MAVLINK_MSG_ID_ATTITUDE_QUATERNION_LEN 32 |
Typedefs | |
| typedef struct __mavlink_attitude_quaternion_t | mavlink_attitude_quaternion_t |
Functions | |
| static void | mavlink_msg_attitude_quaternion_decode (const mavlink_message_t *msg, mavlink_attitude_quaternion_t *attitude_quaternion) |
| Decode a attitude_quaternion message into a struct. More... | |
| static uint16_t | mavlink_msg_attitude_quaternion_encode (uint8_t system_id, uint8_t component_id, mavlink_message_t *msg, const mavlink_attitude_quaternion_t *attitude_quaternion) |
| Encode a attitude_quaternion struct. More... | |
| static uint16_t | mavlink_msg_attitude_quaternion_encode_chan (uint8_t system_id, uint8_t component_id, uint8_t chan, mavlink_message_t *msg, const mavlink_attitude_quaternion_t *attitude_quaternion) |
| Encode a attitude_quaternion struct on a channel. More... | |
| static float | mavlink_msg_attitude_quaternion_get_pitchspeed (const mavlink_message_t *msg) |
| Get field pitchspeed from attitude_quaternion message. More... | |
| static float | mavlink_msg_attitude_quaternion_get_q1 (const mavlink_message_t *msg) |
| Get field q1 from attitude_quaternion message. More... | |
| static float | mavlink_msg_attitude_quaternion_get_q2 (const mavlink_message_t *msg) |
| Get field q2 from attitude_quaternion message. More... | |
| static float | mavlink_msg_attitude_quaternion_get_q3 (const mavlink_message_t *msg) |
| Get field q3 from attitude_quaternion message. More... | |
| static float | mavlink_msg_attitude_quaternion_get_q4 (const mavlink_message_t *msg) |
| Get field q4 from attitude_quaternion message. More... | |
| static float | mavlink_msg_attitude_quaternion_get_rollspeed (const mavlink_message_t *msg) |
| Get field rollspeed from attitude_quaternion message. More... | |
| static uint32_t | mavlink_msg_attitude_quaternion_get_time_boot_ms (const mavlink_message_t *msg) |
| Send a attitude_quaternion message. More... | |
| static float | mavlink_msg_attitude_quaternion_get_yawspeed (const mavlink_message_t *msg) |
| Get field yawspeed from attitude_quaternion message. More... | |
| static uint16_t | mavlink_msg_attitude_quaternion_pack (uint8_t system_id, uint8_t component_id, mavlink_message_t *msg, uint32_t time_boot_ms, float q1, float q2, float q3, float q4, float rollspeed, float pitchspeed, float yawspeed) |
| Pack a attitude_quaternion message. More... | |
| static uint16_t | mavlink_msg_attitude_quaternion_pack_chan (uint8_t system_id, uint8_t component_id, uint8_t chan, mavlink_message_t *msg, uint32_t time_boot_ms, float q1, float q2, float q3, float q4, float rollspeed, float pitchspeed, float yawspeed) |
| Pack a attitude_quaternion message on a channel. More... | |
| #define MAVLINK_MESSAGE_INFO_ATTITUDE_QUATERNION |
Definition at line 25 of file mavlink_msg_attitude_quaternion.h.
| #define MAVLINK_MSG_ID_31_CRC 246 |
Definition at line 21 of file mavlink_msg_attitude_quaternion.h.
| #define MAVLINK_MSG_ID_31_LEN 32 |
Definition at line 18 of file mavlink_msg_attitude_quaternion.h.
| #define MAVLINK_MSG_ID_ATTITUDE_QUATERNION 31 |
Definition at line 3 of file mavlink_msg_attitude_quaternion.h.
| #define MAVLINK_MSG_ID_ATTITUDE_QUATERNION_CRC 246 |
Definition at line 20 of file mavlink_msg_attitude_quaternion.h.
| #define MAVLINK_MSG_ID_ATTITUDE_QUATERNION_LEN 32 |
Definition at line 17 of file mavlink_msg_attitude_quaternion.h.
| typedef struct __mavlink_attitude_quaternion_t mavlink_attitude_quaternion_t |
|
inlinestatic |
Decode a attitude_quaternion message into a struct.
| msg | The message to decode |
| attitude_quaternion | C-struct to decode the message contents into |
Definition at line 363 of file mavlink_msg_attitude_quaternion.h.
|
inlinestatic |
Encode a attitude_quaternion struct.
| system_id | ID of this system |
| component_id | ID of this component (e.g. 200 for IMU) |
| msg | The MAVLink message to compress the data into |
| attitude_quaternion | C-struct to read the message contents from |
Definition at line 155 of file mavlink_msg_attitude_quaternion.h.
|
inlinestatic |
Encode a attitude_quaternion struct on a channel.
| system_id | ID of this system |
| component_id | ID of this component (e.g. 200 for IMU) |
| chan | The MAVLink channel this message will be sent over |
| msg | The MAVLink message to compress the data into |
| attitude_quaternion | C-struct to read the message contents from |
Definition at line 169 of file mavlink_msg_attitude_quaternion.h.
|
inlinestatic |
Get field pitchspeed from attitude_quaternion message.
Definition at line 342 of file mavlink_msg_attitude_quaternion.h.
|
inlinestatic |
Get field q1 from attitude_quaternion message.
Definition at line 292 of file mavlink_msg_attitude_quaternion.h.
|
inlinestatic |
Get field q2 from attitude_quaternion message.
Definition at line 302 of file mavlink_msg_attitude_quaternion.h.
|
inlinestatic |
Get field q3 from attitude_quaternion message.
Definition at line 312 of file mavlink_msg_attitude_quaternion.h.
|
inlinestatic |
Get field q4 from attitude_quaternion message.
Definition at line 322 of file mavlink_msg_attitude_quaternion.h.
|
inlinestatic |
Get field rollspeed from attitude_quaternion message.
Definition at line 332 of file mavlink_msg_attitude_quaternion.h.
|
inlinestatic |
Send a attitude_quaternion message.
| chan | MAVLink channel to send the message |
| time_boot_ms | Timestamp (milliseconds since system boot) |
| q1 | Quaternion component 1, w (1 in null-rotation) |
| q2 | Quaternion component 2, x (0 in null-rotation) |
| q3 | Quaternion component 3, y (0 in null-rotation) |
| q4 | Quaternion component 4, z (0 in null-rotation) |
| rollspeed | Roll angular speed (rad/s) |
| pitchspeed | Pitch angular speed (rad/s) |
| yawspeed | Yaw angular speed (rad/s) Get field time_boot_ms from attitude_quaternion message |
Definition at line 282 of file mavlink_msg_attitude_quaternion.h.
|
inlinestatic |
Get field yawspeed from attitude_quaternion message.
Definition at line 352 of file mavlink_msg_attitude_quaternion.h.
|
inlinestatic |
Pack a attitude_quaternion message.
| system_id | ID of this system |
| component_id | ID of this component (e.g. 200 for IMU) |
| msg | The MAVLink message to compress the data into |
| time_boot_ms | Timestamp (milliseconds since system boot) |
| q1 | Quaternion component 1, w (1 in null-rotation) |
| q2 | Quaternion component 2, x (0 in null-rotation) |
| q3 | Quaternion component 3, y (0 in null-rotation) |
| q4 | Quaternion component 4, z (0 in null-rotation) |
| rollspeed | Roll angular speed (rad/s) |
| pitchspeed | Pitch angular speed (rad/s) |
| yawspeed | Yaw angular speed (rad/s) |
Definition at line 56 of file mavlink_msg_attitude_quaternion.h.
|
inlinestatic |
Pack a attitude_quaternion message on a channel.
| system_id | ID of this system |
| component_id | ID of this component (e.g. 200 for IMU) |
| chan | The MAVLink channel this message will be sent over |
| msg | The MAVLink message to compress the data into |
| time_boot_ms | Timestamp (milliseconds since system boot) |
| q1 | Quaternion component 1, w (1 in null-rotation) |
| q2 | Quaternion component 2, x (0 in null-rotation) |
| q3 | Quaternion component 3, y (0 in null-rotation) |
| q4 | Quaternion component 4, z (0 in null-rotation) |
| rollspeed | Roll angular speed (rad/s) |
| pitchspeed | Pitch angular speed (rad/s) |
| yawspeed | Yaw angular speed (rad/s) |
Definition at line 109 of file mavlink_msg_attitude_quaternion.h.