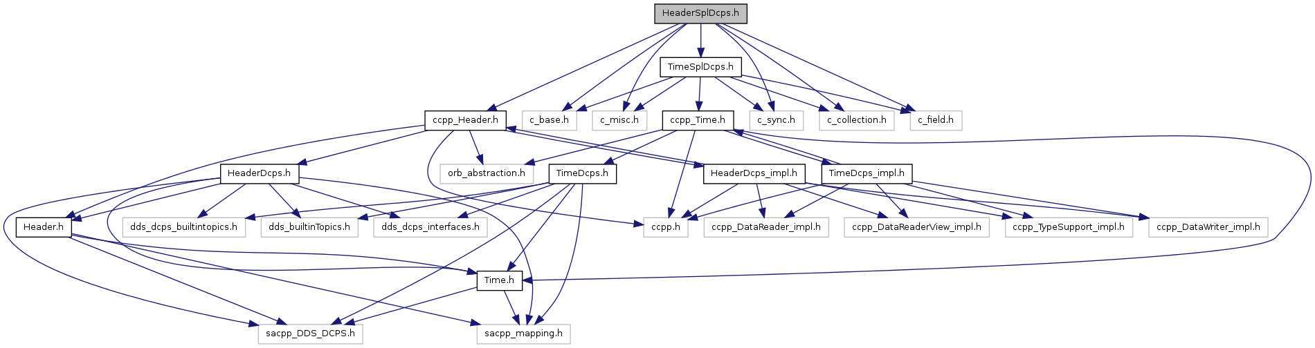
#include "ccpp_Header.h"#include <c_base.h>#include <c_misc.h>#include <c_sync.h>#include <c_collection.h>#include <c_field.h>#include "TimeSplDcps.h"

Go to the source code of this file.
Classes | |
| struct | _Header |
Functions | |
| c_bool | __Header__copyIn (c_base base, struct Header *from, struct _Header *to) |
| void | __Header__copyOut (void *_from, void *_to) |
| const char * | __Header__keys (void) |
| c_metaObject | __Header__load (c_base base) |
| const char * | __Header__name (void) |
| c_bool __Header__copyIn | ( | c_base | base, |
| struct Header * | from, | ||
| struct _Header * | to | ||
| ) |
Definition at line 22 of file HeaderSplDcps.cpp.
| void __Header__copyOut | ( | void * | _from, |
| void * | _to | ||
| ) |
Definition at line 47 of file HeaderSplDcps.cpp.
| const char* __Header__keys | ( | void | ) |
Definition at line 11 of file HeaderSplDcps.cpp.
| c_metaObject __Header__load | ( | c_base | base | ) |
| const char* __Header__name | ( | void | ) |
Definition at line 5 of file HeaderSplDcps.cpp.