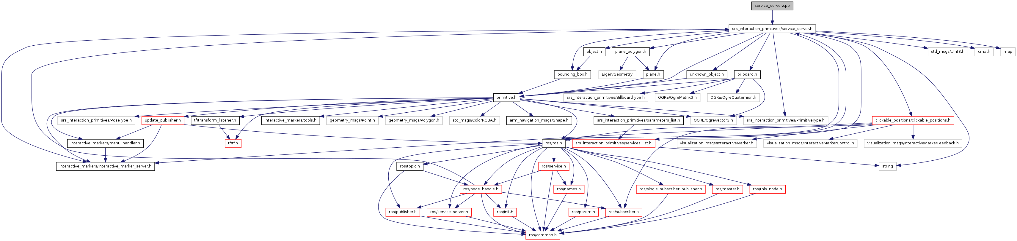
#include <srs_interaction_primitives/service_server.h>
Go to the source code of this file.
Namespaces | |
| namespace | srs_interaction_primitives |
Typedefs | |
| typedef std::map< std::string, Primitive * > | srs_interaction_primitives::tPrimitives |
Functions | |
| bool | srs_interaction_primitives::addBillboard (AddBillboard::Request &req, AddBillboard::Response &res) |
| Billboard adding. | |
| bool | srs_interaction_primitives::addBoundingBox (AddBoundingBox::Request &req, AddBoundingBox::Response &res) |
| Bounding Box adding. | |
| bool | srs_interaction_primitives::addMarker (AddMarker::Request &req, AddMarker::Response &res) |
| bool | srs_interaction_primitives::addObject (AddObject::Request &req, AddObject::Response &res) |
| Object adding. | |
| bool | srs_interaction_primitives::addPlane (AddPlane::Request &req, AddPlane::Response &res) |
| Plane adding. | |
| bool | srs_interaction_primitives::addPlanePolygon (AddPlanePolygon::Request &req, AddPlanePolygon::Response &res) |
| PlanePolygon adding. | |
| bool | srs_interaction_primitives::addUnknownObject (AddUnknownObject::Request &req, AddUnknownObject::Response &res) |
| Unknown Object adding. | |
| bool | srs_interaction_primitives::changeColor (ChangeColor::Request &req, ChangeColor::Response &res) |
| Change primitive's color. | |
| bool | srs_interaction_primitives::changeDescription (ChangeDescription::Request &req, ChangeDescription::Response &res) |
| Change primitive's description. | |
| bool | srs_interaction_primitives::changeDirection (ChangeDirection::Request &req, ChangeDirection::Response &res) |
| Change primitive's direction. | |
| bool | srs_interaction_primitives::changePose (ChangePose::Request &req, ChangePose::Response &res) |
| Change primitive's pose. | |
| bool | srs_interaction_primitives::changeScale (ChangeScale::Request &req, ChangeScale::Response &res) |
| Change primitive's scale. | |
| bool | srs_interaction_primitives::changeVelocity (ChangeVelocity::Request &req, ChangeVelocity::Response &res) |
| Change primitive's velocity. | |
| bool | srs_interaction_primitives::clickablePositions (ClickablePositions::Request &req, ClickablePositions::Response &res) |
| Gets clicked position. | |
| bool | srs_interaction_primitives::getAllPrimitivesNames (GetAllPrimitivesNames::Request &req, GetAllPrimitivesNames::Response &res) |
| bool | srs_interaction_primitives::getBillboard (GetBillboard::Request &req, GetBillboard::Response &res) |
| bool | srs_interaction_primitives::getBoundingBox (GetBoundingBox::Request &req, GetBoundingBox::Response &res) |
| bool | srs_interaction_primitives::getObject (GetObject::Request &req, GetObject::Response &res) |
| Gets object. | |
| bool | srs_interaction_primitives::getPlane (GetPlane::Request &req, GetPlane::Response &res) |
| bool | srs_interaction_primitives::getUnknownObject (GetUnknownObject::Request &req, GetUnknownObject::Response &res) |
| bool | srs_interaction_primitives::getUpdateTopic (GetUpdateTopic::Request &req, GetUpdateTopic::Response &res) |
| Gets primitive's update topic. | |
| int | main (int argc, char **argv) |
| Main function. | |
| bool | srs_interaction_primitives::removePreGraspPosition (RemovePreGraspPosition::Request &req, RemovePreGraspPosition::Response &res) |
| Remove pre-grasp position. | |
| bool | srs_interaction_primitives::removePrimitive (RemovePrimitive::Request &req, RemovePrimitive::Response &res) |
| Object removing. | |
| bool | srs_interaction_primitives::robotPosePrediction (RobotPosePrediction::Request &req, RobotPosePrediction::Response &res) |
| Show predicted robot's positions and trajectory. | |
| bool | srs_interaction_primitives::setAllowObjectInteraction (SetAllowObjectInteraction::Request &req, SetAllowObjectInteraction::Response &res) |
| Allows or denies interaction with Object. | |
| bool | srs_interaction_primitives::setPreGraspPosition (SetPreGraspPosition::Request &req, SetPreGraspPosition::Response &res) |
| Set pre-grasp position. | |
| int main | ( | int | argc, |
| char ** | argv | ||
| ) |
Main function.
Definition at line 701 of file service_server.cpp.