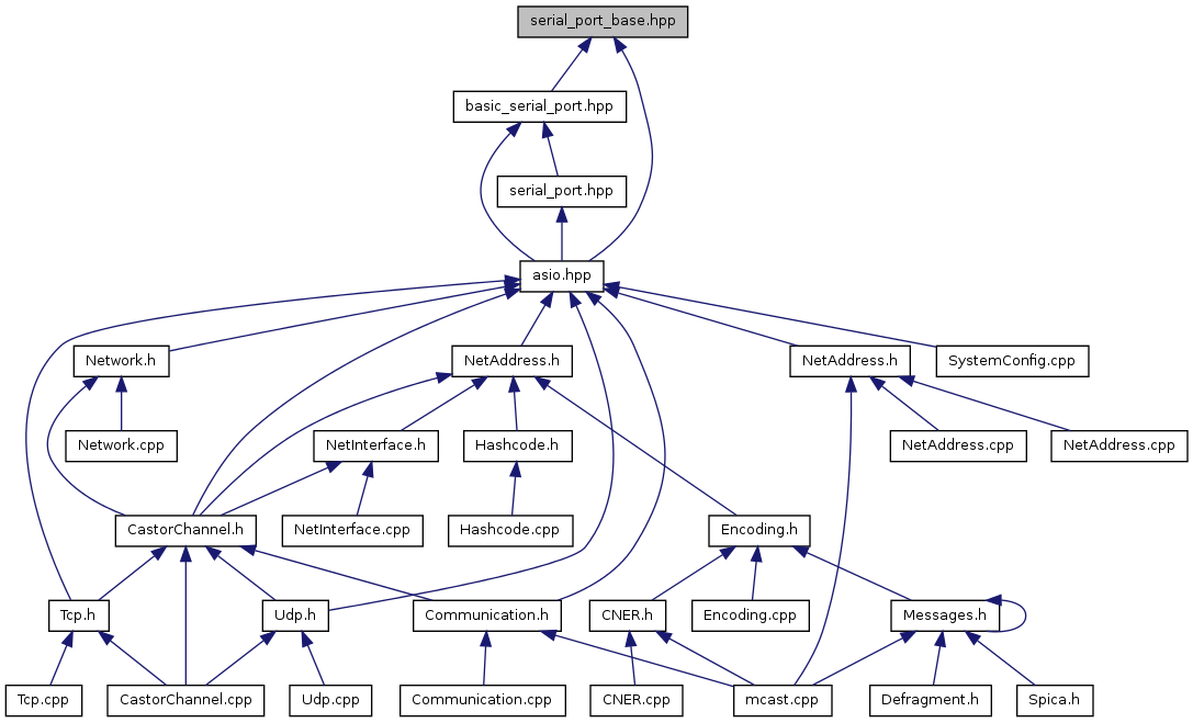
#include "asio/detail/push_options.hpp"#include <stdexcept>#include <boost/config.hpp>#include <boost/detail/workaround.hpp>#include <termios.h>#include "asio/detail/pop_options.hpp"#include "asio/error_code.hpp"#include "asio/detail/socket_types.hpp"#include "asio/impl/serial_port_base.ipp"

Go to the source code of this file.
Classes | |
| class | asio::serial_port_base::baud_rate |
| Serial port option to permit changing the baud rate. More... | |
| class | asio::serial_port_base::character_size |
| Serial port option to permit changing the character size. More... | |
| class | asio::serial_port_base::flow_control |
| Serial port option to permit changing the flow control. More... | |
| class | asio::serial_port_base::parity |
| Serial port option to permit changing the parity. More... | |
| class | asio::serial_port_base |
| class | asio::serial_port_base::stop_bits |
| Serial port option to permit changing the number of stop bits. More... | |
Namespaces | |
| namespace | asio |
Defines | |
| #define | ASIO_OPTION_STORAGE termios |
| #define ASIO_OPTION_STORAGE termios |
Definition at line 38 of file serial_port_base.hpp.