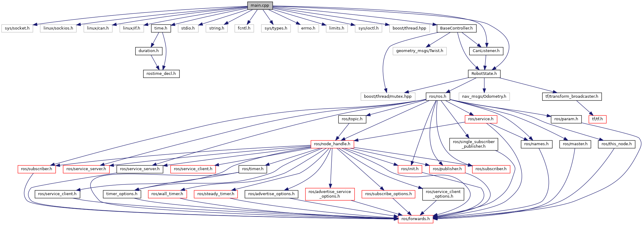
#include <sys/socket.h>#include <linux/sockios.h>#include <linux/can.h>#include <linux/if.h>#include <time.h>#include <stdio.h>#include <string.h>#include <fcntl.h>#include <sys/types.h>#include <errno.h>#include <limits.h>#include <sys/ioctl.h>#include <boost/thread.hpp>#include "CanListener.h"#include "BaseController.h"#include "RobotState.h"
Go to the source code of this file.
Functions | |
| int | main (int argc, char **argv) |
| int main | ( | int | argc, |
| char ** | argv | ||
| ) |
Copyright (c) 2016, Aumann Florian, Borella Jocelyn, Dehmani Souheil, Marek Felix, Meißner Pascal, Reckling Reno
This program is free software: you can redistribute it and/or modify it under the terms of the GNU General Public License as published by the Free Software Foundation, either version 3 of the License, or (at your option) any later version.
This program is distributed in the hope that it will be useful, but WITHOUT ANY WARRANTY; without even the implied warranty of MERCHANTABILITY or FITNESS FOR A PARTICULAR PURPOSE. See the GNU General Public License for more details.
You should have received a copy of the GNU General Public License along with this program. If not, see http://www.gnu.org/licenses/.