Classes | Namespaces | Macros | Enumerations
sick_generic_field_mon.h File Reference
#include "sick_scan/sick_scan_base.h"
#include <stdio.h>
#include <stdlib.h>
#include <string>
#include <string.h>
#include <vector>
#include <sick_scan/sick_ros_wrapper.h>
Include dependency graph for sick_generic_field_mon.h:
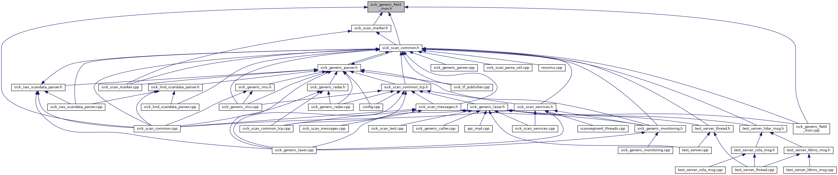
This graph shows which files directly or indirectly include this file:

Go to the source code of this file.

Classes

class  sick_scan_xd::SickScanFieldMonSingleton
 
class  sick_scan_xd::SickScanMonField
 
class  sick_scan_xd::SickScanMonFieldConverter
 

Namespaces

 sick_scan_xd
 

Macros

#define SICK_GENERIC_FIELD_MON_H_
 

Enumerations

enum  sick_scan_xd::SickScanMonFieldType { sick_scan_xd::MON_FIELD_RADIAL = 0, sick_scan_xd::MON_FIELD_RECTANGLE = 1, sick_scan_xd::MON_FIELD_SEGMENTED = 2, sick_scan_xd::MON_FIELD_DYNAMIC = 3 }
 

Macro Definition Documentation

◆ SICK_GENERIC_FIELD_MON_H_

#define SICK_GENERIC_FIELD_MON_H_

Definition at line 60 of file sick_generic_field_mon.h.



sick_scan_xd
Author(s): Michael Lehning , Jochen Sprickerhof , Martin Günther
autogenerated on Fri Oct 25 2024 02:47:14