Classes | Macros
angle_compensator.h File Reference
#include "sick_scan/sick_scan_base.h"
#include <string>
#include <vector>
#include <assert.h>
Include dependency graph for angle_compensator.h:
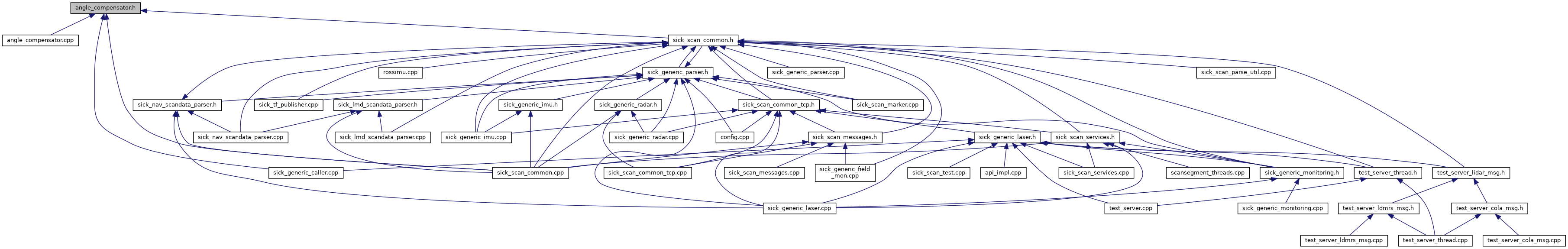
This graph shows which files directly or indirectly include this file:

Go to the source code of this file.

Classes

class  AngleCompensator
 

Macros

#define SICK_SCAN_ANGLE_COMPENSATOR_H
 

Macro Definition Documentation

◆ SICK_SCAN_ANGLE_COMPENSATOR_H

#define SICK_SCAN_ANGLE_COMPENSATOR_H

Definition at line 7 of file angle_compensator.h.



sick_scan_xd
Author(s): Michael Lehning , Jochen Sprickerhof , Martin Günther
autogenerated on Fri Oct 25 2024 02:47:13