#include "sick_scan/sick_scan_base.h"#include <string>#include <vector>#include <map>#include <ros/types.h>#include <ros/serialization.h>#include <ros/builtin_message_traits.h>#include <ros/message_operations.h>

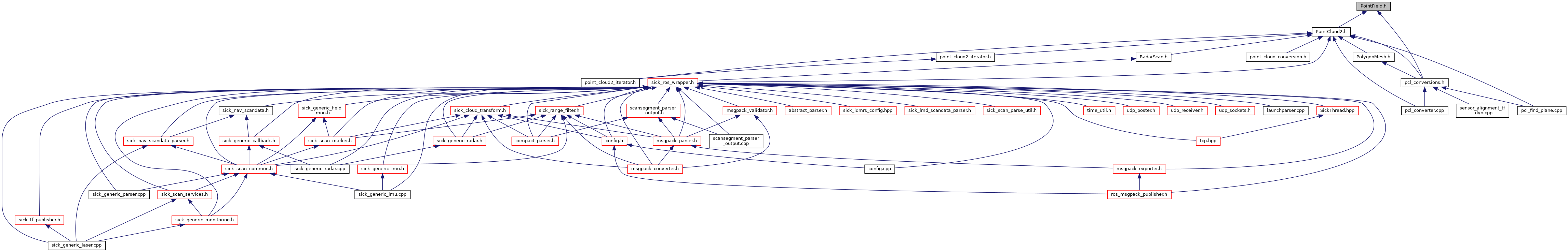
Go to the source code of this file.
Namespaces | |
| roswrap | |
| roswrap::serialization | |
| sensor_msgs | |
| Tools for manipulating sensor_msgs. | |
Macros | |
| #define | SENSOR_MSGS_MESSAGE_POINTFIELD_H |
Typedefs | |
| typedef ::sensor_msgs::PointField_< std::allocator< void > > | sensor_msgs::PointField |
| typedef std::shared_ptr< ::sensor_msgs::PointField const > | sensor_msgs::PointFieldConstPtr |
| typedef std::shared_ptr< ::sensor_msgs::PointField > | sensor_msgs::PointFieldPtr |
Functions | |
| template<typename ContainerAllocator > | |
| std::ostream & | sensor_msgs::operator<< (std::ostream &s, const ::sensor_msgs::PointField_< ContainerAllocator > &v) |
| #define SENSOR_MSGS_MESSAGE_POINTFIELD_H |
Definition at line 7 of file PointField.h.