#include "sick_scan/sick_scan_base.h"#include <string>#include <vector>#include <map>#include <ros/types.h>#include <ros/serialization.h>#include <ros/builtin_message_traits.h>#include <ros/message_operations.h>#include <std_msgs/Header.h>

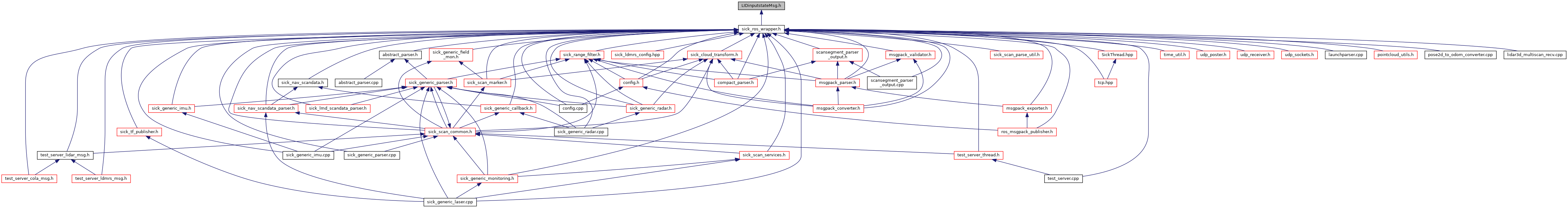
Go to the source code of this file.
Namespaces | |
| roswrap | |
| roswrap::serialization | |
| sick_scan_xd | |
Macros | |
| #define | SICK_SCAN_XD_MESSAGE_LIDINPUTSTATEMSG_H |
Typedefs | |
| typedef ::sick_scan_xd::LIDinputstateMsg_< std::allocator< void > > | sick_scan_xd::LIDinputstateMsg |
| typedef std::shared_ptr< ::sick_scan_xd::LIDinputstateMsg const > | sick_scan_xd::LIDinputstateMsgConstPtr |
| typedef std::shared_ptr< ::sick_scan_xd::LIDinputstateMsg > | sick_scan_xd::LIDinputstateMsgPtr |
Functions | |
| template<typename ContainerAllocator1 , typename ContainerAllocator2 > | |
| bool | sick_scan_xd::operator!= (const ::sick_scan_xd::LIDinputstateMsg_< ContainerAllocator1 > &lhs, const ::sick_scan_xd::LIDinputstateMsg_< ContainerAllocator2 > &rhs) |
| template<typename ContainerAllocator > | |
| std::ostream & | sick_scan_xd::operator<< (std::ostream &s, const ::sick_scan_xd::LIDinputstateMsg_< ContainerAllocator > &v) |
| template<typename ContainerAllocator1 , typename ContainerAllocator2 > | |
| bool | sick_scan_xd::operator== (const ::sick_scan_xd::LIDinputstateMsg_< ContainerAllocator1 > &lhs, const ::sick_scan_xd::LIDinputstateMsg_< ContainerAllocator2 > &rhs) |
| #define SICK_SCAN_XD_MESSAGE_LIDINPUTSTATEMSG_H |
Definition at line 7 of file LIDinputstateMsg.h.