#include "sick_scan/sick_scan_base.h"#include <string>#include <vector>#include <map>#include <ros/types.h>#include <ros/serialization.h>#include <ros/builtin_message_traits.h>#include <ros/message_operations.h>

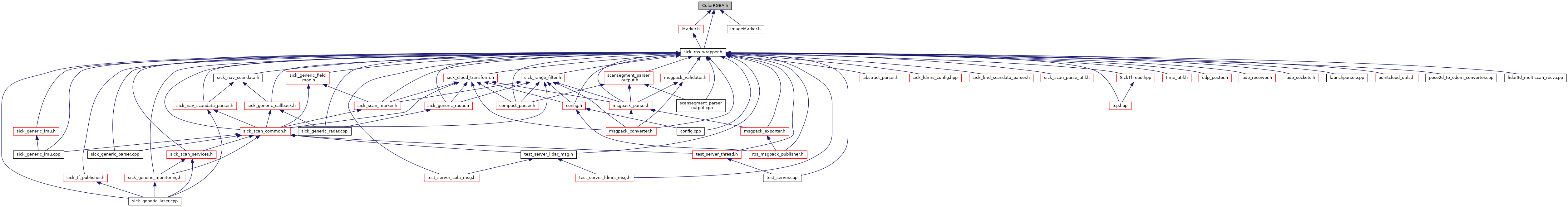
Go to the source code of this file.
Namespaces | |
| roswrap | |
| roswrap::serialization | |
| std_msgs | |
Macros | |
| #define | STD_MSGS_MESSAGE_COLORRGBA_H |
Typedefs | |
| typedef ::std_msgs::ColorRGBA_< std::allocator< void > > | std_msgs::ColorRGBA |
| typedef std::shared_ptr< ::std_msgs::ColorRGBA const > | std_msgs::ColorRGBAConstPtr |
| typedef std::shared_ptr< ::std_msgs::ColorRGBA > | std_msgs::ColorRGBAPtr |
Functions | |
| template<typename ContainerAllocator > | |
| std::ostream & | std_msgs::operator<< (std::ostream &s, const ::std_msgs::ColorRGBA_< ContainerAllocator > &v) |
| #define STD_MSGS_MESSAGE_COLORRGBA_H |
Definition at line 7 of file ColorRGBA.h.