Comprehensive wrapper for CLAPACK functions. More...

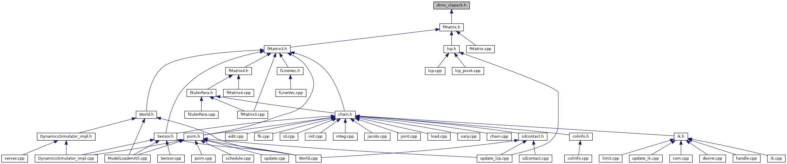
Go to the source code of this file.
Functions | |
| int | dims_copy (double *_x, double *_y, int _n) |
| Wrappers of BLAS functions. More... | |
| int | dims_daxpy (int _n, double _alpha, double *_x, double *_y) |
| int | dims_det (int _n, double *_a, double *_x) |
| Computes the determinant. More... | |
| int | dims_dgeev (int _n, double *_a, double *_wr, double *_wi, double *_vr) |
| Computes eigenvalues and eigenvectors. More... | |
| int | dims_dgeev_simple (int _n, double *_a, double *_wr, double *_wi) |
| Computes eigenvalues only. More... | |
| int | dims_dgelss (double *_a, double *_x, double *_b, int _m, int _n, int _nrhs, double *_s, int *_rank, int _lwork) |
| Solves linear equation using singular-value decomposition. More... | |
| int | dims_dgemm (double *_A, double *_B, int _m, int _n, int _k, double *_C) |
| int | dims_dgemv (double *_A, int _m, int _n, double *_x, double *_y) |
| int | dims_dgemv_tran (double *_A, int _m, int _n, double *_x, double *_y) |
| int | dims_dgesvx (double *_a, double *_x, double *_b, int _n, int _nrhs) |
| Solves linear equation using LU decomposition. More... | |
| double | dims_dot (double *_x, double *_y, int _n) |
| int | dims_dporfs (double *_a, double *_x, double *_b, int _m, int _nrhs) |
| For positive-definite, symmetric matrices. More... | |
| int | dims_dposv (double *_a, double *_x, double *_b, int _m, int _nrhs) |
| int | dims_dposvx (double *_a, double *_x, double *_b, int _m, int _nrhs, double *_rcond) |
| int | dims_dsyrk (double *_A, int _n, int _k, double *_C) |
| int | dims_dsyrk_trans_first (double *_A, int _n, int _k, double *_C) |
| int | dims_eigs (int _n, double *_a, double *w) |
| Eigenvalues / eigenvectors. More... | |
| int | dims_eigs2 (int _n, double *_a, double *w) |
| int | dims_scale (double *_x, double _alpha, int _n, double *_y) |
| int | dims_scale_myself (double *_x, double _alpha, int _n) |
| int | dims_svd (double *_a, int m, int n, double *_u, double *_sigma, double *_vt) |
| Performs singular value decomposition. More... | |
Wrappers of BLAS functions.
Definition at line 163 of file dims_clapack.cpp.
Definition at line 308 of file dims_clapack.cpp.
Computes the determinant.
Computes the determinant.
| [in] | _n | Size of the matrix. |
| [in] | _a | Array of the matrix elements (NxN) |
| [out] | _x | Pointer to store the determinant (1) |
Definition at line 748 of file dims_clapack.cpp.
Computes eigenvalues and eigenvectors.
Computes eigenvalues and eigenvectors.
| [in] | _n | Size of the matrix. |
| [in] | _a | Array of the matrix elements (NxN) |
| [out] | _wr | Real parts of the eigenvalues (N) |
| [out] | _wi | Imaginary parts of the eigenvalues (N) |
| [out] | _vr | Real and imaginary parts of the right eigenvectors (NxN) |
Definition at line 662 of file dims_clapack.cpp.
Computes eigenvalues only.
Computes eigenvalues only.
| [in] | _n | Size of the matrix. |
| [in] | _a | Array of the matrix elements (NxN) |
| [out] | _wr | Real parts of the eigenvalues (N) |
| [out] | _wi | Imaginary parts of the eigenvalues (N) |
Definition at line 705 of file dims_clapack.cpp.
| int dims_dgelss | ( | double * | _a, |
| double * | _x, | ||
| double * | _b, | ||
| int | _m, | ||
| int | _n, | ||
| int | _nrhs, | ||
| double * | _s, | ||
| int * | _rank, | ||
| int | _lwork | ||
| ) |
Solves linear equation using singular-value decomposition.
Definition at line 524 of file dims_clapack.cpp.
Definition at line 243 of file dims_clapack.cpp.
Definition at line 205 of file dims_clapack.cpp.
Definition at line 224 of file dims_clapack.cpp.
Solves linear equation using LU decomposition.
Definition at line 483 of file dims_clapack.cpp.
| double dims_dot | ( | double * | _x, |
| double * | _y, | ||
| int | _n | ||
| ) |
Definition at line 150 of file dims_clapack.cpp.
For positive-definite, symmetric matrices.
Definition at line 322 of file dims_clapack.cpp.
Definition at line 451 of file dims_clapack.cpp.
Definition at line 391 of file dims_clapack.cpp.
Definition at line 269 of file dims_clapack.cpp.
Definition at line 289 of file dims_clapack.cpp.
Eigenvalues / eigenvectors.
Definition at line 600 of file dims_clapack.cpp.
Definition at line 629 of file dims_clapack.cpp.
Definition at line 190 of file dims_clapack.cpp.
Definition at line 176 of file dims_clapack.cpp.
Performs singular value decomposition.
Definition at line 568 of file dims_clapack.cpp.