Classes | Namespaces | Macros
Swaths.h File Reference
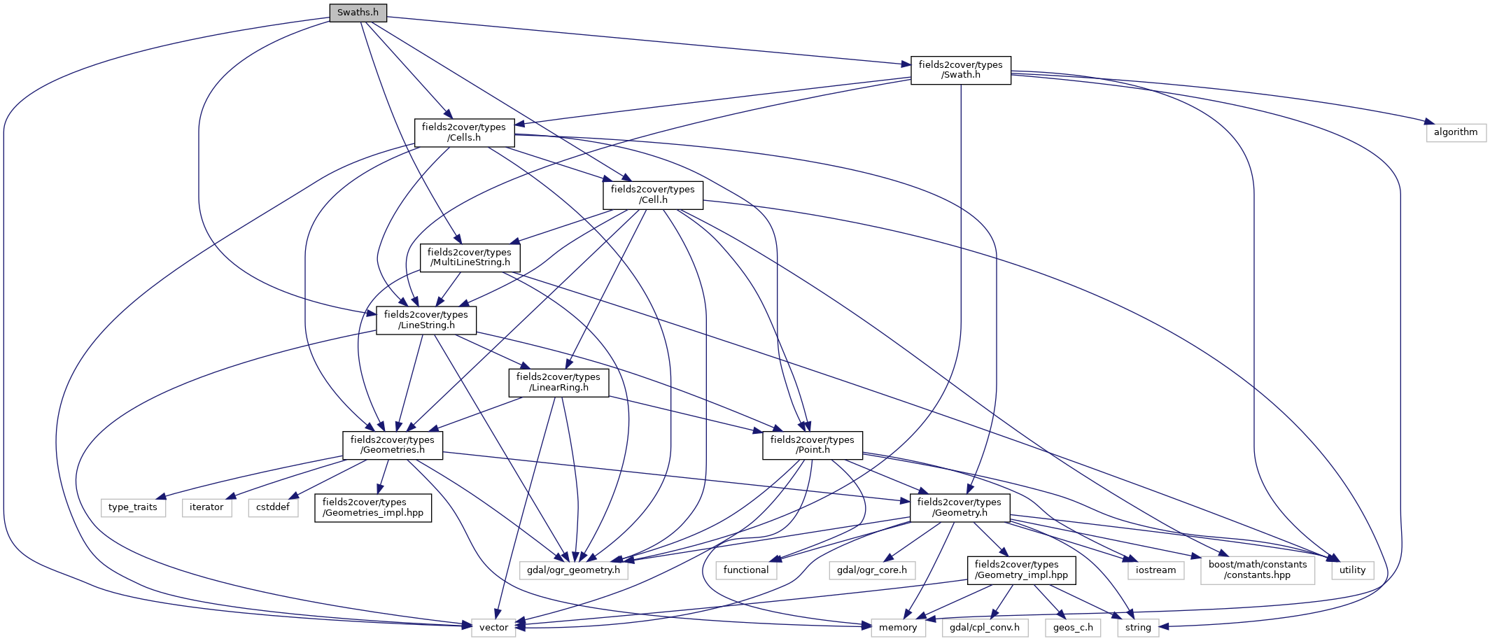
#include <vector>
#include "fields2cover/types/LineString.h"
#include "fields2cover/types/MultiLineString.h"
#include "fields2cover/types/Cell.h"
#include "fields2cover/types/Cells.h"
#include "fields2cover/types/Swath.h"
Include dependency graph for Swaths.h:
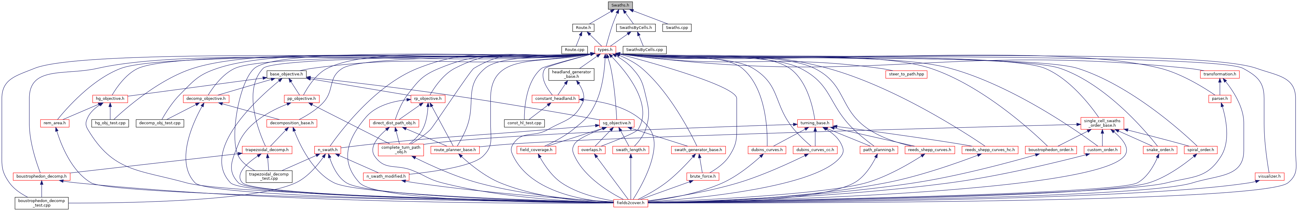
This graph shows which files directly or indirectly include this file:

Go to the source code of this file.

Classes

struct  f2c::types::Swaths
 

Namespaces

 f2c
 Main namespace of the fields2cover library.
 
 f2c::types
 Types used by fields2cover library.
 

Macros

#define FIELDS2COVER_TYPES_SWATHS_H_
 

Macro Definition Documentation

◆ FIELDS2COVER_TYPES_SWATHS_H_

#define FIELDS2COVER_TYPES_SWATHS_H_

Definition at line 9 of file Swaths.h.



fields2cover
Author(s):
autogenerated on Fri Apr 25 2025 02:18:31