Typedefs | Enumerations | Functions
xsrejectreason.h File Reference
#include "xscontrollerconfig.h"
Include dependency graph for xsrejectreason.h:
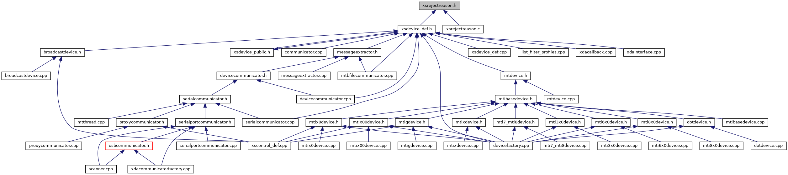
This graph shows which files directly or indirectly include this file:

Go to the source code of this file.

Typedefs

typedef enum XsRejectReason XsRejectReason
 

Enumerations

enum  XsRejectReason {
  XRR_Unknown = 0, XRR_VersionMismatch = 1, XRR_Blacklisted = 2, XRR_StationIsDisconnecting = 3,
  XRR_SystemIsOperational = 4
}
 Identifiers for why a device's connection was rejected. More...
 

Functions

const XDA_DLL_API char * XsRejectReason_toString (XsRejectReason r)
 Convert the XsRejectReason to a human readable string. More...
 

Typedef Documentation

◆ XsRejectReason

Definition at line 83 of file xsrejectreason.h.



xsens_mti_driver
Author(s):
autogenerated on Sun Sep 3 2023 02:43:21