Typedefs
xsgnssplatform.h File Reference
#include "xsubloxgnssplatform.h"
Include dependency graph for xsgnssplatform.h:
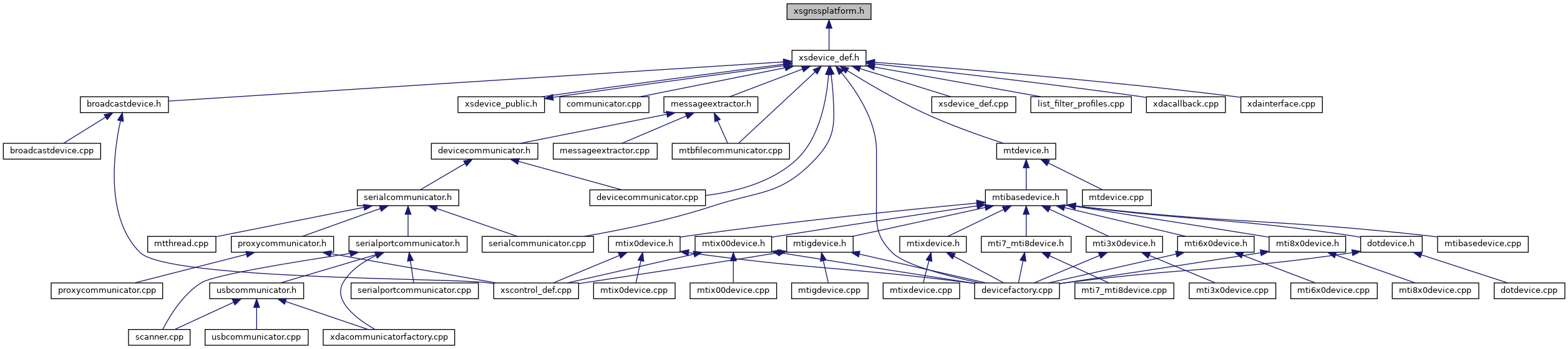
This graph shows which files directly or indirectly include this file:

Go to the source code of this file.

Typedefs

typedef enum XsUbloxGnssPlatform XsGnssPlatform
 

Typedef Documentation

◆ XsGnssPlatform

Deprecated:
GNSS platform is a u-blox specific feature, please use the u-blox specific functions

Definition at line 71 of file xsgnssplatform.h.



xsens_mti_driver
Author(s):
autogenerated on Sun Sep 3 2023 02:43:21