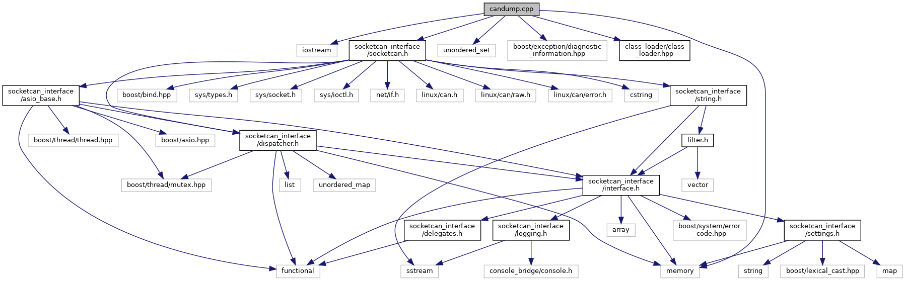
#include <iostream>#include <memory>#include <unordered_set>#include <boost/exception/diagnostic_information.hpp>#include <class_loader/class_loader.hpp>#include <socketcan_interface/socketcan.h>
Go to the source code of this file.
Functions | |
| int | main (int argc, char *argv[]) |
| void | print_frame (const Frame &f) |
| void | print_state (const State &s) |
Variables | |
| DriverInterfaceSharedPtr | g_driver |
| std::shared_ptr< class_loader::ClassLoader > | g_loader |
| int main | ( | int | argc, |
| char * | argv[] | ||
| ) |
Definition at line 49 of file candump.cpp.
| void print_frame | ( | const Frame & | f | ) |
Definition at line 13 of file candump.cpp.
| void print_state | ( | const State & | s | ) |
Definition at line 42 of file candump.cpp.
| DriverInterfaceSharedPtr g_driver |
Definition at line 40 of file candump.cpp.
| std::shared_ptr<class_loader::ClassLoader> g_loader |
Definition at line 39 of file candump.cpp.