Macros
pybind11-all.hpp File Reference
#include <pinocchio/bindings/python/pybind11.hpp>
#include <pinocchio/multibody/data.hpp>
#include <pinocchio/multibody/geometry.hpp>
#include <pinocchio/multibody/model.hpp>
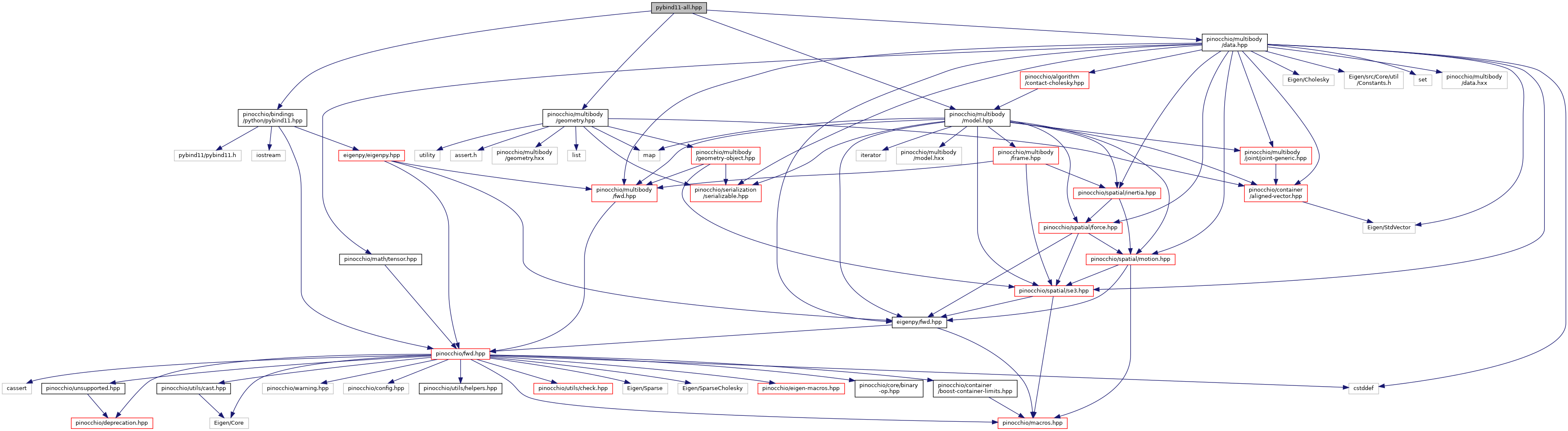
Include dependency graph for pybind11-all.hpp:
This graph shows which files directly or indirectly include this file:

Go to the source code of this file.

Macros

#define _PINOCCHIO_PYBIND11_EXPOSE(type, name)
 
#define _SINGLE_ARG(...)   __VA_ARGS__
 

Macro Definition Documentation

◆ _PINOCCHIO_PYBIND11_EXPOSE

#define _PINOCCHIO_PYBIND11_EXPOSE (   type,
  name 
)
Value:

Definition at line 27 of file pybind11-all.hpp.

◆ _SINGLE_ARG

#define _SINGLE_ARG (   ...)    __VA_ARGS__

Definition at line 26 of file pybind11-all.hpp.

common_symbols.type
type
Definition: common_symbols.py:34
_SINGLE_ARG
#define _SINGLE_ARG(...)
Definition: pybind11-all.hpp:26
setup.name
name
Definition: cmake/cython/setup.in.py:179
PINOCCHIO_PYBIND11_ADD_ALL_CONVERT_TYPE
#define PINOCCHIO_PYBIND11_ADD_ALL_CONVERT_TYPE(CLASS)
Definition: pybind11.hpp:125


pinocchio
Author(s):
autogenerated on Wed May 28 2025 02:41:23