Classes | Namespaces
tcp_server.h File Reference
#include <atomic>
#include <chrono>
#include <functional>
#include <thread>
#include <vector>
#include "ur_client_library/comm/socket_t.h"
Include dependency graph for tcp_server.h:
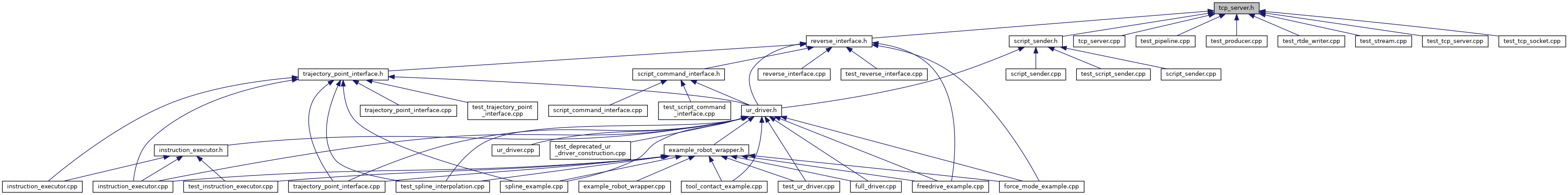
This graph shows which files directly or indirectly include this file:

Go to the source code of this file.

Classes

class  urcl::comm::TCPServer
 Wrapper class for a TCP socket server. More...
 

Namespaces

 urcl
 
 urcl::comm
 

Detailed Description

Author
Felix Exner mauch.nosp@m.@fzi.nosp@m..de
Date
2021-03-13

Definition in file tcp_server.h.



ur_client_library
Author(s): Thomas Timm Andersen, Simon Rasmussen, Felix Exner, Lea Steffen, Tristan Schnell
autogenerated on Mon May 26 2025 02:35:58