Classes | Namespaces | Enumerations
robot_message.h File Reference
#include "ur_client_library/primary/primary_package.h"
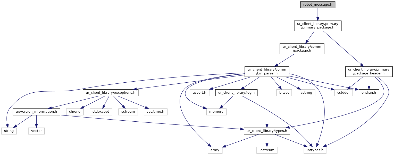
Include dependency graph for robot_message.h:
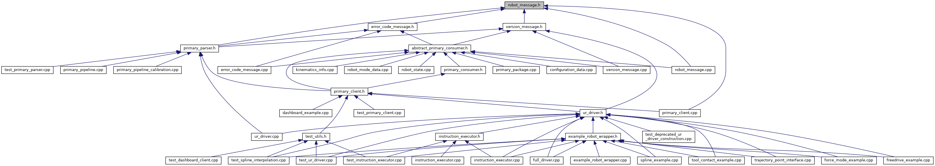
This graph shows which files directly or indirectly include this file:

Go to the source code of this file.

Classes

class  urcl::primary_interface::RobotMessage
 The RobotMessage class is a parent class for the different received robot messages. More...
 

Namespaces

 urcl
 
 urcl::primary_interface
 

Enumerations

enum  urcl::primary_interface::RobotMessagePackageType : uint8_t {
  urcl::primary_interface::RobotMessagePackageType::ROBOT_MESSAGE_TEXT = 0, urcl::primary_interface::RobotMessagePackageType::ROBOT_MESSAGE_PROGRAM_LABEL = 1, urcl::primary_interface::RobotMessagePackageType::PROGRAM_STATE_MESSAGE_VARIABLE_UPDATE = 2, urcl::primary_interface::RobotMessagePackageType::ROBOT_MESSAGE_VERSION = 3,
  urcl::primary_interface::RobotMessagePackageType::ROBOT_MESSAGE_SAFETY_MODE = 5, urcl::primary_interface::RobotMessagePackageType::ROBOT_MESSAGE_ERROR_CODE = 6, urcl::primary_interface::RobotMessagePackageType::ROBOT_MESSAGE_KEY = 7, urcl::primary_interface::RobotMessagePackageType::ROBOT_MESSAGE_REQUEST_VALUE = 9,
  urcl::primary_interface::RobotMessagePackageType::ROBOT_MESSAGE_RUNTIME_EXCEPTION = 10
}
 Possible RobotMessage types. More...
 

Detailed Description

Author
Lea Steffen steff.nosp@m.en@f.nosp@m.zi.de
Date
2019-04-01

Definition in file robot_message.h.



ur_client_library
Author(s): Thomas Timm Andersen, Simon Rasmussen, Felix Exner, Lea Steffen, Tristan Schnell
autogenerated on Mon May 26 2025 02:35:58