Classes | Namespaces
serialization/traits.hpp File Reference
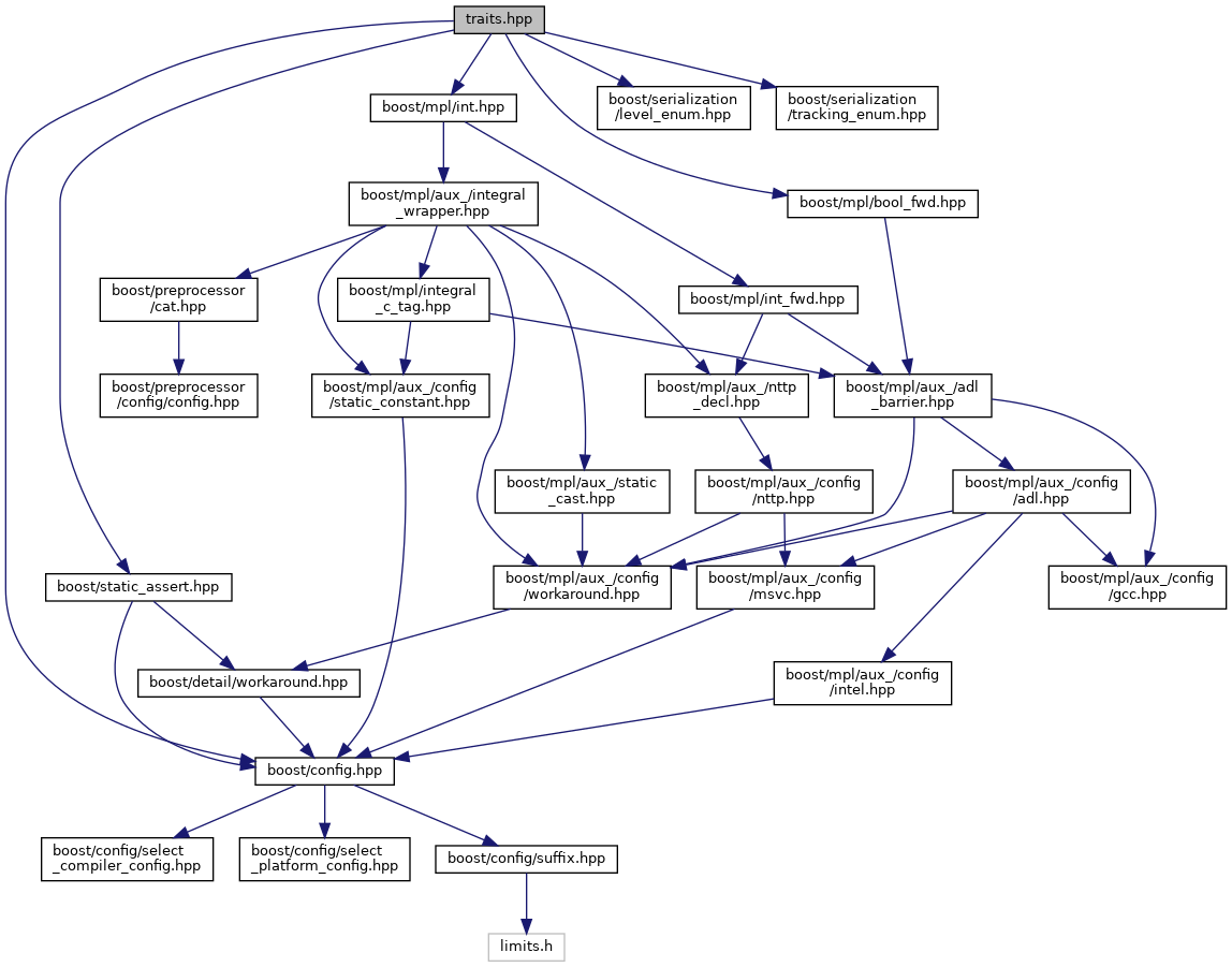
#include <boost/config.hpp>
#include <boost/static_assert.hpp>
#include <boost/mpl/int.hpp>
#include <boost/mpl/bool_fwd.hpp>
#include <boost/serialization/level_enum.hpp>
#include <boost/serialization/tracking_enum.hpp>
Include dependency graph for serialization/traits.hpp:
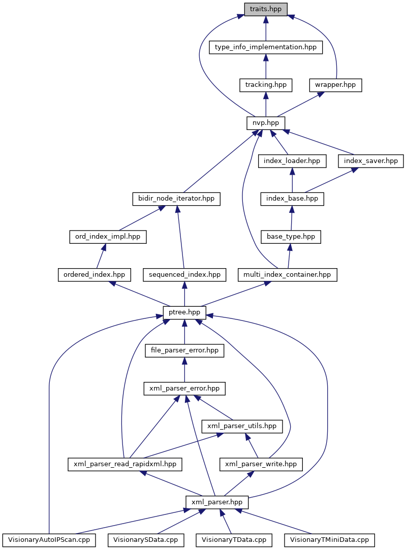
This graph shows which files directly or indirectly include this file:

Go to the source code of this file.

Classes

struct  boost::serialization::basic_traits
 
struct  boost::serialization::extended_type_info_impl< T >
 
struct  boost::serialization::traits< T, Level, Tracking, Version, ETII, Wrapper >
 

Namespaces

 boost
 BOOST_MOVE_USE_STANDARD_LIBRARY_MOVE.
 
 boost::serialization
 


sick_visionary_ros
Author(s): SICK AG TechSupport 3D Snapshot
autogenerated on Thu Feb 8 2024 03:56:22