Classes | Namespaces
is_signed.hpp File Reference
#include <boost/type_traits/is_integral.hpp>
#include <boost/type_traits/remove_cv.hpp>
#include <boost/type_traits/is_enum.hpp>
#include <climits>
Include dependency graph for is_signed.hpp:
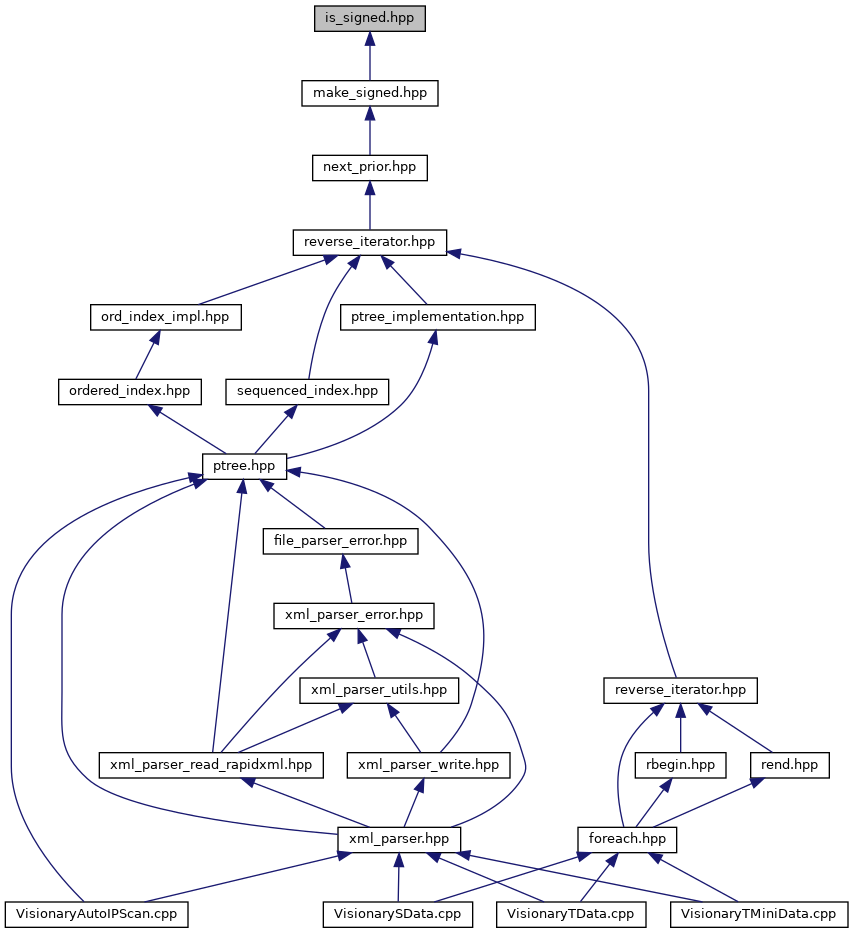
This graph shows which files directly or indirectly include this file:

Go to the source code of this file.

Classes

struct  boost::is_signed< T >
 
struct  boost::is_signed< const int >
 
struct  boost::is_signed< const long >
 
struct  boost::is_signed< const short >
 
struct  boost::is_signed< const signed char >
 
struct  boost::is_signed< const unsigned char >
 
struct  boost::is_signed< const unsigned int >
 
struct  boost::is_signed< const unsigned long >
 
struct  boost::is_signed< const unsigned short >
 
struct  boost::is_signed< const volatile int >
 
struct  boost::is_signed< const volatile long >
 
struct  boost::is_signed< const volatile short >
 
struct  boost::is_signed< const volatile signed char >
 
struct  boost::is_signed< const volatile unsigned char >
 
struct  boost::is_signed< const volatile unsigned int >
 
struct  boost::is_signed< const volatile unsigned long >
 
struct  boost::is_signed< const volatile unsigned short >
 
struct  boost::is_signed< int >
 
struct  boost::is_signed< long >
 
struct  boost::is_signed< short >
 
struct  boost::is_signed< signed char >
 
struct  boost::is_signed< unsigned char >
 
struct  boost::is_signed< unsigned int >
 
struct  boost::is_signed< unsigned long >
 
struct  boost::is_signed< unsigned short >
 
struct  boost::is_signed< volatile int >
 
struct  boost::is_signed< volatile long >
 
struct  boost::is_signed< volatile short >
 
struct  boost::is_signed< volatile signed char >
 
struct  boost::is_signed< volatile unsigned char >
 
struct  boost::is_signed< volatile unsigned int >
 
struct  boost::is_signed< volatile unsigned long >
 
struct  boost::is_signed< volatile unsigned short >
 
struct  boost::detail::is_signed_helper< T >
 
struct  boost::detail::is_signed_impl< T >
 
struct  boost::detail::is_signed_select_helper< integral_type >
 
struct  boost::detail::is_signed_select_helper< false >
 
struct  boost::detail::is_signed_values< T >
 
struct  boost::detail::is_signed_select_helper< false >::rebind
 
struct  boost::detail::is_signed_select_helper< integral_type >::rebind< T >
 

Namespaces

 boost
 BOOST_MOVE_USE_STANDARD_LIBRARY_MOVE.
 
 boost::detail
 


sick_visionary_ros
Author(s): SICK AG TechSupport 3D Snapshot
autogenerated on Thu Feb 8 2024 03:56:21