Classes | Namespaces
is_default_constructible.hpp File Reference
#include <cstddef>
#include <boost/type_traits/integral_constant.hpp>
#include <boost/detail/workaround.hpp>
#include <boost/type_traits/detail/yes_no_type.hpp>
Include dependency graph for is_default_constructible.hpp:
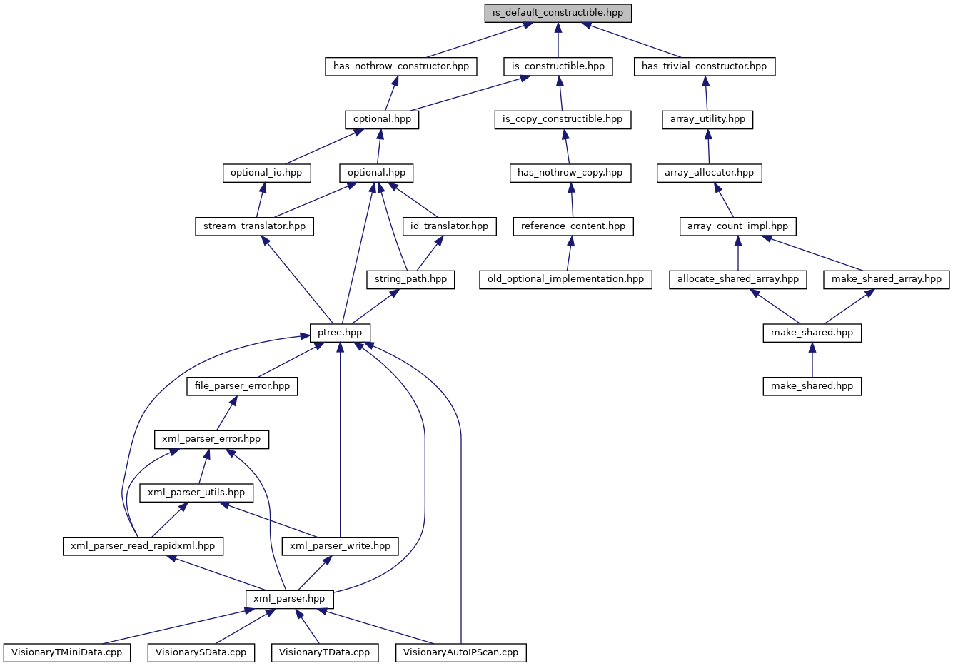
This graph shows which files directly or indirectly include this file:

Go to the source code of this file.

Classes

struct  boost::is_default_constructible< T >
 
struct  boost::is_default_constructible< T & >
 
struct  boost::is_default_constructible< T && >
 
struct  boost::is_default_constructible< T[]>
 
struct  boost::is_default_constructible< T[N]>
 
struct  boost::is_default_constructible< void >
 
struct  boost::is_default_constructible< void const >
 
struct  boost::is_default_constructible< void const volatile >
 
struct  boost::is_default_constructible< void volatile >
 
struct  boost::detail::is_default_constructible_imp
 

Namespaces

 boost
 BOOST_MOVE_USE_STANDARD_LIBRARY_MOVE.
 
 boost::detail
 


sick_visionary_ros
Author(s): SICK AG TechSupport 3D Snapshot
autogenerated on Thu Feb 8 2024 03:56:21