Classes | Namespaces | Functions
bind/arg.hpp File Reference
#include <boost/config.hpp>
#include <boost/is_placeholder.hpp>
#include <boost/static_assert.hpp>
Include dependency graph for bind/arg.hpp:
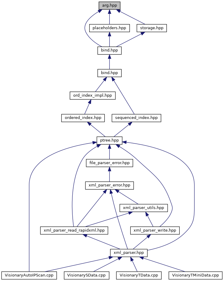
This graph shows which files directly or indirectly include this file:

Go to the source code of this file.

Classes

struct  boost::arg< I >
 
struct  boost::is_placeholder< arg< I > >
 
struct  boost::is_placeholder< arg< I >(*)() >
 

Namespaces

 boost
 BOOST_MOVE_USE_STANDARD_LIBRARY_MOVE.
 

Functions

template<int I>
BOOST_CONSTEXPR bool boost::operator== (arg< I > const &, arg< I > const &)
 


sick_visionary_ros
Author(s): SICK AG TechSupport 3D Snapshot
autogenerated on Thu Feb 8 2024 03:56:19