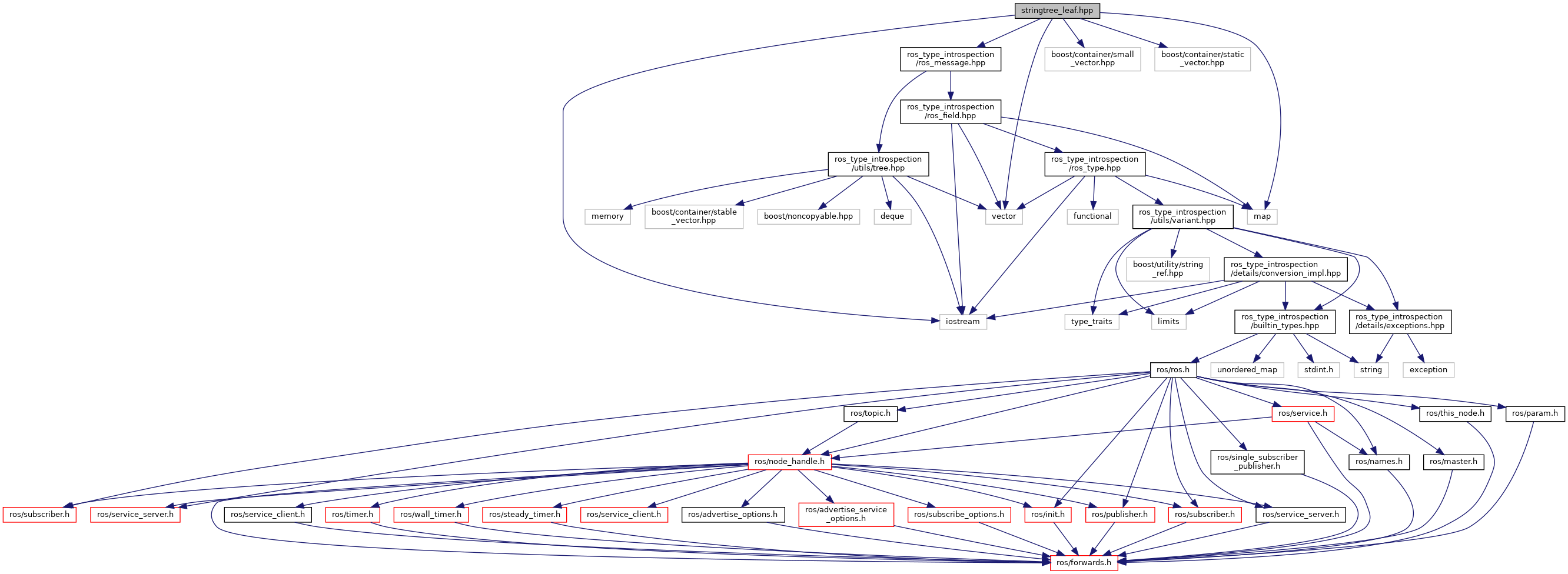
#include <vector>#include <map>#include <iostream>#include <boost/container/small_vector.hpp>#include <boost/container/static_vector.hpp>#include "ros_type_introspection/ros_message.hpp"

Go to the source code of this file.
Classes | |
| struct | RosIntrospection::StringTreeLeaf |
| The StringTreeLeaf is, as the name suggests, a leaf (terminal node) of a StringTree. It provides the pointer to the node and a list of numbers that represent the index that corresponds to the placeholder "#". More... | |
Namespaces | |
| RosIntrospection | |
Functions | |
| void | RosIntrospection::CreateStringFromTreeLeaf (const StringTreeLeaf &leaf, bool skip_root, std::string &out) |
| std::ostream & | RosIntrospection::operator<< (std::ostream &os, const StringTreeLeaf &leaf) |