plugins
ros1_introspection
include
ros_type_introspection
details
Classes
|
Namespaces
exceptions.hpp File Reference
#include <exception>
#include <string>
Include dependency graph for exceptions.hpp:
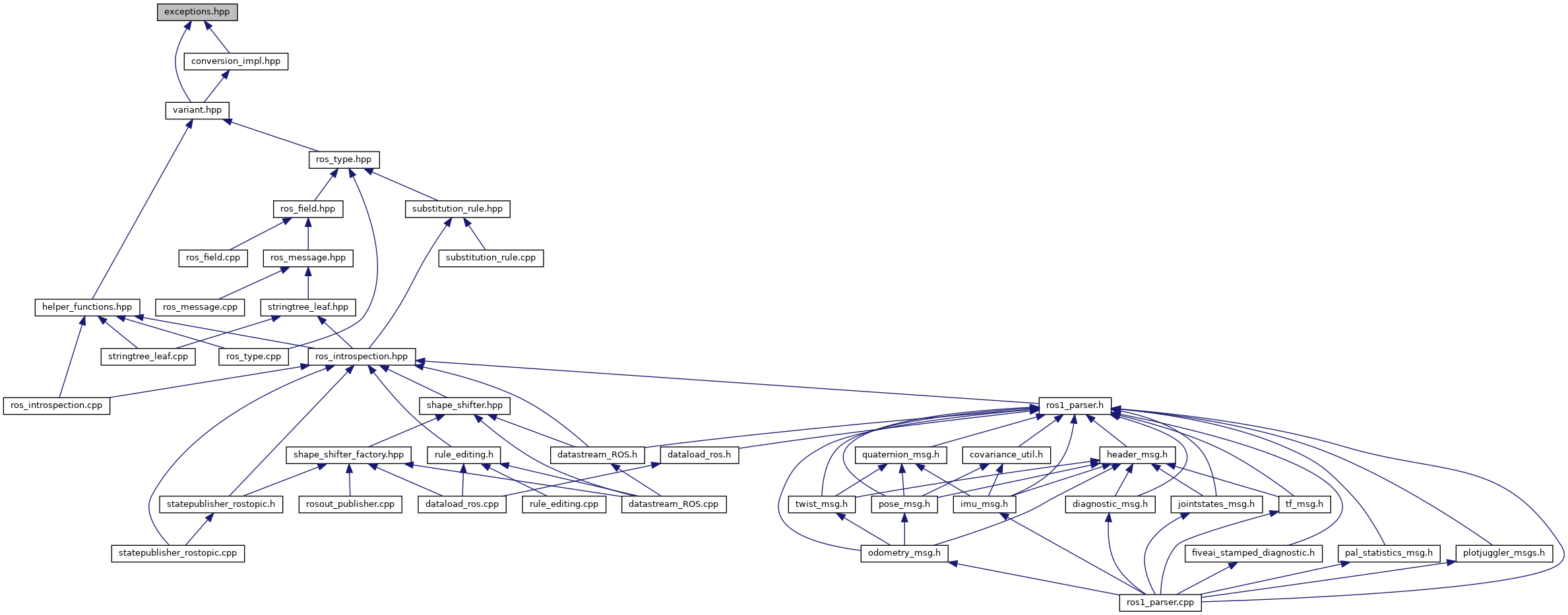
This graph shows which files directly or indirectly include this file:
Go to the source code of this file.
Classes
class
RosIntrospection::RangeException
class
RosIntrospection::TypeException
Namespaces
RosIntrospection
plotjuggler_ros
Author(s): Davide Faconti
autogenerated on Fri Jun 23 2023 02:28:04