Classes | Namespaces | Typedefs | Functions
minkowski_diff.h File Reference
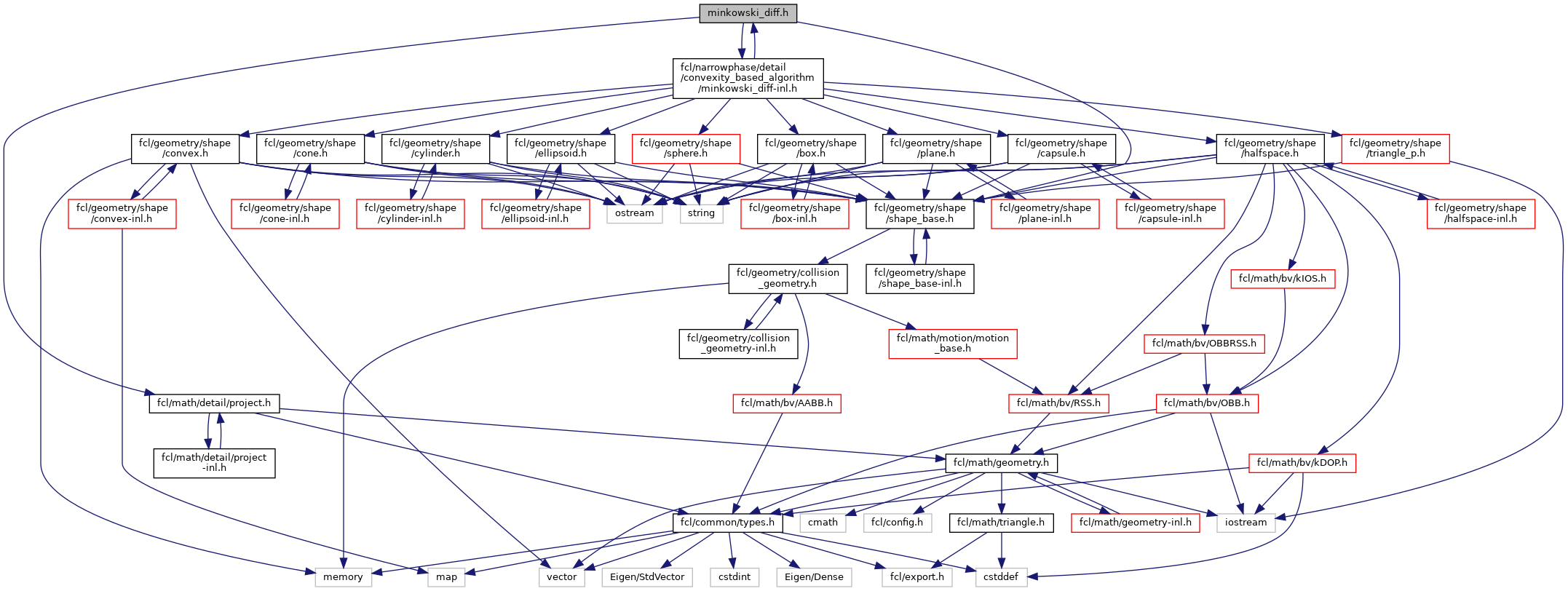
#include "fcl/math/detail/project.h"
#include "fcl/geometry/shape/shape_base.h"
#include "fcl/narrowphase/detail/convexity_based_algorithm/minkowski_diff-inl.h"
Include dependency graph for minkowski_diff.h:
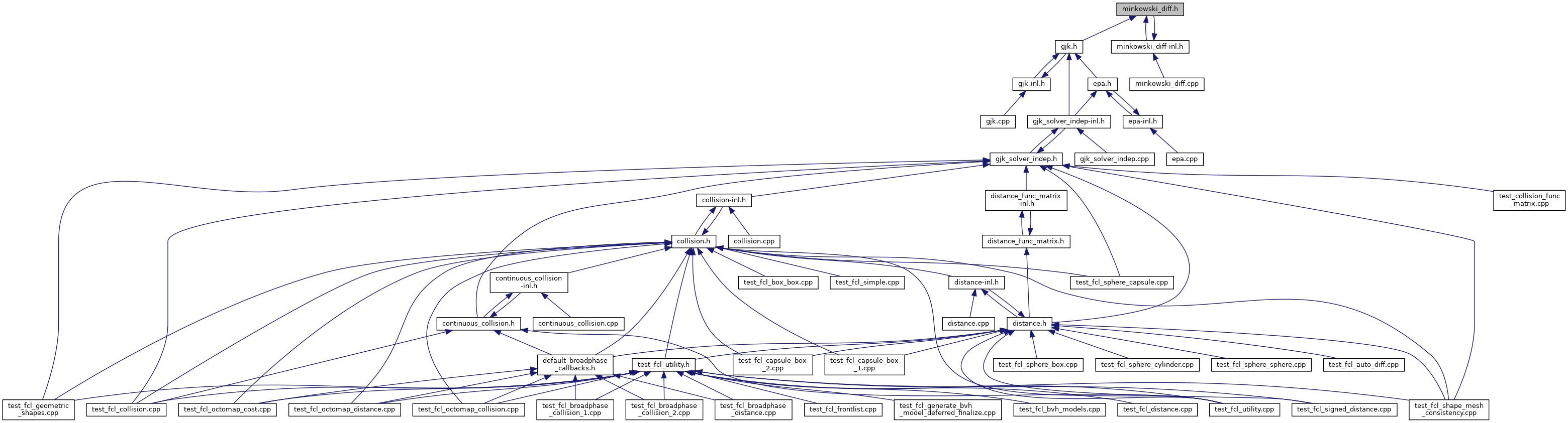
This graph shows which files directly or indirectly include this file:

Go to the source code of this file.

Classes

struct  fcl::detail::MinkowskiDiff< S >
 Minkowski difference class of two shapes. More...
 

Namespaces

 fcl
 Main namespace.
 
 fcl::detail
 

Typedefs

using fcl::detail::MinkowskiDiffd = MinkowskiDiff< double >
 
using fcl::detail::MinkowskiDifff = MinkowskiDiff< float >
 

Functions

template<typename S , typename Derived >
Vector3< S > fcl::detail::getSupport (const ShapeBase< S > *shape, const Eigen::MatrixBase< Derived > &dir)
 the support function for shape More...
 


fcl_catkin
Author(s):
autogenerated on Thu Mar 23 2023 03:00:19