Classes | Namespaces | Functions
mesh_shape_distance_traversal_node.h File Reference
#include "fcl/geometry/shape/utility.h"
#include "fcl/narrowphase/detail/traversal/distance/bvh_shape_distance_traversal_node.h"
#include "fcl/narrowphase/detail/traversal/distance/mesh_shape_distance_traversal_node-inl.h"
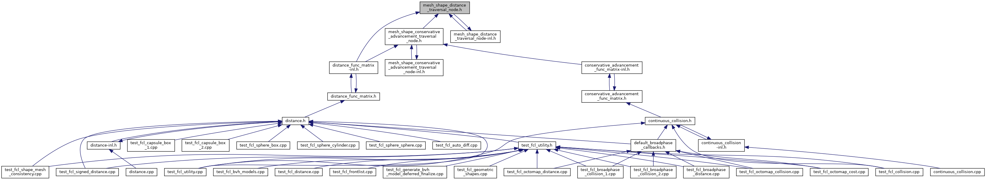
Include dependency graph for mesh_shape_distance_traversal_node.h:
This graph shows which files directly or indirectly include this file:

Go to the source code of this file.

Classes

class  fcl::detail::MeshShapeDistanceTraversalNode< BV, Shape, NarrowPhaseSolver >
 Traversal node for distance between mesh and shape. More...
 
class  fcl::detail::MeshShapeDistanceTraversalNodekIOS< Shape, NarrowPhaseSolver >
 
class  fcl::detail::MeshShapeDistanceTraversalNodeOBBRSS< Shape, NarrowPhaseSolver >
 
class  fcl::detail::MeshShapeDistanceTraversalNodeRSS< Shape, NarrowPhaseSolver >
 Traversal node for distance between mesh and shape, when mesh BVH is one of the oriented node (RSS, OBBRSS, kIOS) More...
 

Namespaces

 fcl
 Main namespace.
 
 fcl::detail
 

Functions

template<typename BV , typename Shape , typename NarrowPhaseSolver >
void fcl::detail::distancePreprocessOrientedNode (const BVHModel< BV > *model1, Vector3< typename BV::S > *vertices, Triangle *tri_indices, int init_tri_id, const Shape &model2, const Transform3< typename BV::S > &tf1, const Transform3< typename BV::S > &tf2, const NarrowPhaseSolver *nsolver, const DistanceRequest< typename BV::S > &, DistanceResult< typename BV::S > &result)
 
template<typename BV , typename Shape , typename NarrowPhaseSolver >
bool fcl::detail::initialize (MeshShapeDistanceTraversalNode< BV, Shape, NarrowPhaseSolver > &node, BVHModel< BV > &model1, Transform3< typename BV::S > &tf1, const Shape &model2, const Transform3< typename BV::S > &tf2, const NarrowPhaseSolver *nsolver, const DistanceRequest< typename BV::S > &request, DistanceResult< typename BV::S > &result, bool use_refit=false, bool refit_bottomup=false)
 Initialize traversal node for distance computation between one mesh and one shape, given the current transforms. More...
 
template<typename Shape , typename NarrowPhaseSolver >
bool fcl::detail::initialize (MeshShapeDistanceTraversalNodeRSS< Shape, NarrowPhaseSolver > &node, const BVHModel< RSS< typename Shape::S >> &model1, const Transform3< typename Shape::S > &tf1, const Shape &model2, const Transform3< typename Shape::S > &tf2, const NarrowPhaseSolver *nsolver, const DistanceRequest< typename Shape::S > &request, DistanceResult< typename Shape::S > &result)
 
template<typename Shape , typename NarrowPhaseSolver >
bool fcl::detail::initialize (MeshShapeDistanceTraversalNodekIOS< Shape, NarrowPhaseSolver > &node, const BVHModel< kIOS< typename Shape::S >> &model1, const Transform3< typename Shape::S > &tf1, const Shape &model2, const Transform3< typename Shape::S > &tf2, const NarrowPhaseSolver *nsolver, const DistanceRequest< typename Shape::S > &request, DistanceResult< typename Shape::S > &result)
 Initialize traversal node for distance computation between one mesh and one shape, specialized for kIOS type. More...
 
template<typename Shape , typename NarrowPhaseSolver >
bool fcl::detail::initialize (MeshShapeDistanceTraversalNodeOBBRSS< Shape, NarrowPhaseSolver > &node, const BVHModel< OBBRSS< typename Shape::S >> &model1, const Transform3< typename Shape::S > &tf1, const Shape &model2, const Transform3< typename Shape::S > &tf2, const NarrowPhaseSolver *nsolver, const DistanceRequest< typename Shape::S > &request, DistanceResult< typename Shape::S > &result)
 Initialize traversal node for distance computation between one mesh and one shape, specialized for OBBRSS type. More...
 
template<typename BV , typename Shape , typename NarrowPhaseSolver >
void fcl::detail::meshShapeDistanceOrientedNodeLeafTesting (int b1, int, const BVHModel< BV > *model1, const Shape &model2, Vector3< typename BV::S > *vertices, Triangle *tri_indices, const Transform3< typename BV::S > &tf1, const Transform3< typename BV::S > &tf2, const NarrowPhaseSolver *nsolver, bool enable_statistics, int &num_leaf_tests, const DistanceRequest< typename BV::S > &, DistanceResult< typename BV::S > &result)
 


fcl_catkin
Author(s):
autogenerated on Thu Mar 23 2023 03:00:19