Classes | Namespaces | Typedefs
gjk.h File Reference
#include "fcl/common/types.h"
#include "fcl/narrowphase/detail/convexity_based_algorithm/minkowski_diff.h"
#include "fcl/narrowphase/detail/convexity_based_algorithm/gjk-inl.h"
Include dependency graph for gjk.h:
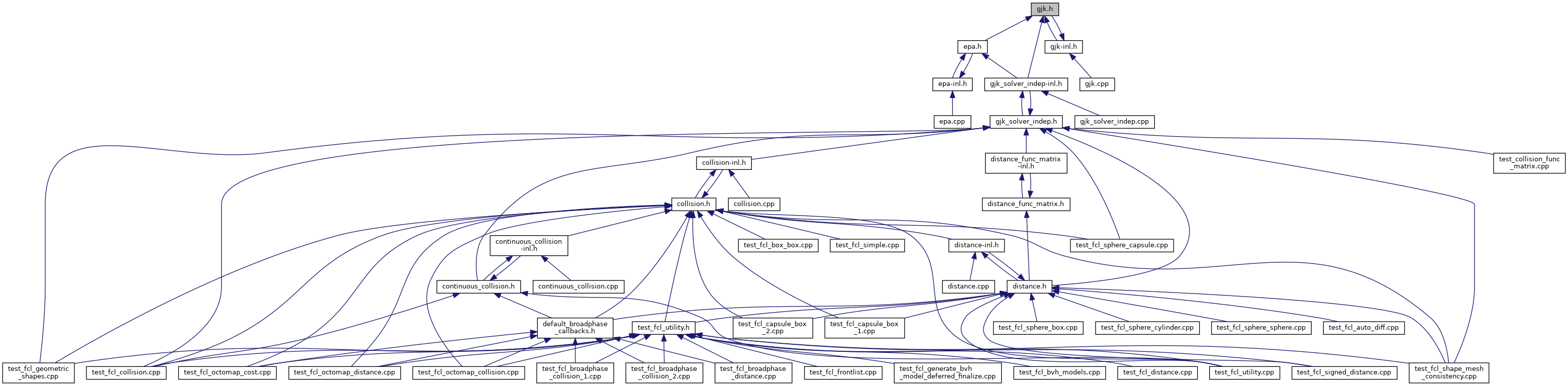
This graph shows which files directly or indirectly include this file:

Go to the source code of this file.

Classes

struct  fcl::detail::GJK< S >
 class for GJK algorithm More...
 
struct  fcl::detail::GJK< S >::Simplex
 
struct  fcl::detail::GJK< S >::SimplexV
 

Namespaces

 fcl
 Main namespace.
 
 fcl::detail
 

Typedefs

using fcl::detail::GJKd = GJK< double >
 
using fcl::detail::GJKf = GJK< float >
 


fcl_catkin
Author(s):
autogenerated on Thu Mar 23 2023 03:00:19