Classes | Namespaces
collision_func_matrix.h File Reference
#include "fcl/geometry/collision_geometry.h"
#include "fcl/narrowphase/collision_request.h"
#include "fcl/narrowphase/collision_result.h"
#include "fcl/narrowphase/detail/collision_func_matrix-inl.h"
Include dependency graph for collision_func_matrix.h:
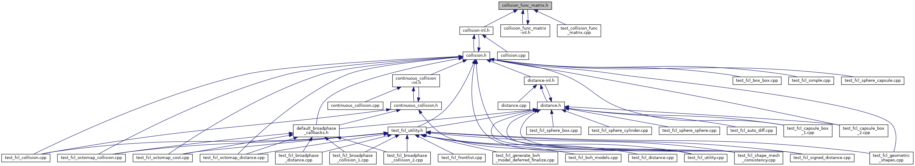
This graph shows which files directly or indirectly include this file:

Go to the source code of this file.

Classes

struct  fcl::detail::CollisionFunctionMatrix< NarrowPhaseSolver >
 collision matrix stores the functions for collision between different types of objects and provides a uniform call interface More...
 

Namespaces

 fcl
 Main namespace.
 
 fcl::detail
 


fcl_catkin
Author(s):
autogenerated on Thu Mar 23 2023 03:00:19