Namespaces | Functions
serialization.hpp File Reference
#include <boost/config.hpp>
#include <boost/serialization/strong_typedef.hpp>
#include <boost/serialization/access.hpp>
Include dependency graph for serialization.hpp:
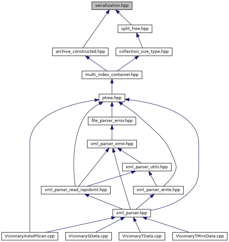
This graph shows which files directly or indirectly include this file:

Go to the source code of this file.

Namespaces

 boost
 BOOST_MOVE_USE_STANDARD_LIBRARY_MOVE.
 
 boost::serialization
 

Functions

template<class Archive , class T >
void boost::serialization::load_construct_data (Archive &, T *t, const unsigned int)
 
template<class Archive , class T >
void boost::serialization::load_construct_data_adl (Archive &ar, T *t, const unsigned int file_version)
 
template<class Archive , class T >
void boost::serialization::save_construct_data (Archive &, const T *, const unsigned int)
 
template<class Archive , class T >
void boost::serialization::save_construct_data_adl (Archive &ar, const T *t, const unsigned int file_version)
 
template<class Archive , class T >
void boost::serialization::serialize (Archive &ar, T &t, const unsigned int file_version)
 
template<class Archive , class T >
void boost::serialization::serialize_adl (Archive &, T &, const unsigned int)
 


sick_visionary_ros
Author(s): SICK AG TechSupport 3D Snapshot
autogenerated on Thu Feb 8 2024 03:56:21