Classes | Namespaces
reference_content.hpp File Reference
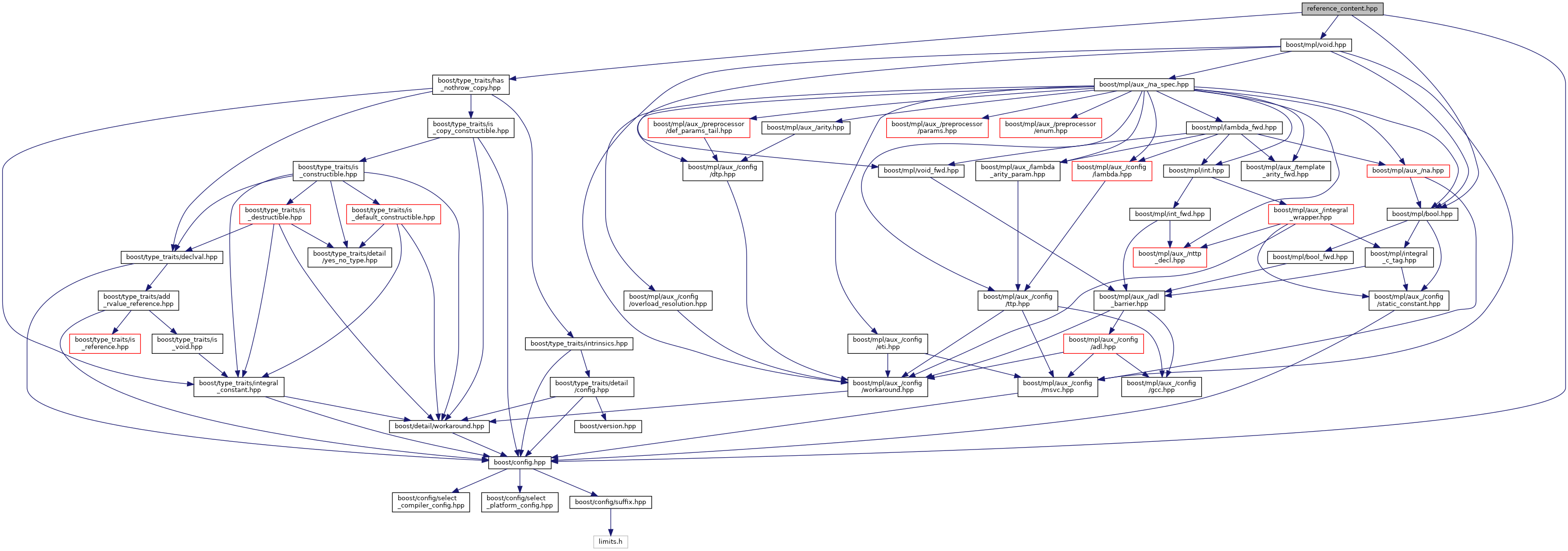
#include "boost/config.hpp"
#include "boost/mpl/bool.hpp"
#include "boost/type_traits/has_nothrow_copy.hpp"
#include "boost/mpl/void.hpp"
Include dependency graph for reference_content.hpp:
This graph shows which files directly or indirectly include this file:

Go to the source code of this file.

Classes

struct  boost::detail::make_reference_content< mpl::void_ >::apply
 
struct  boost::has_nothrow_copy< ::boost::detail::reference_content< T & > >
 
struct  boost::detail::make_reference_content< T >
 
struct  boost::detail::make_reference_content< T >
 
struct  boost::detail::make_reference_content< mpl::void_ >
 
struct  boost::detail::make_reference_content< T & >
 
class  boost::detail::reference_content< RefT >
 

Namespaces

 boost
 BOOST_MOVE_USE_STANDARD_LIBRARY_MOVE.
 
 boost::detail
 


sick_visionary_ros
Author(s): SICK AG TechSupport 3D Snapshot
autogenerated on Thu Feb 8 2024 03:56:21