Classes | Namespaces
is_rvalue_reference.hpp File Reference
#include <boost/config.hpp>
#include <boost/type_traits/integral_constant.hpp>
Include dependency graph for is_rvalue_reference.hpp:
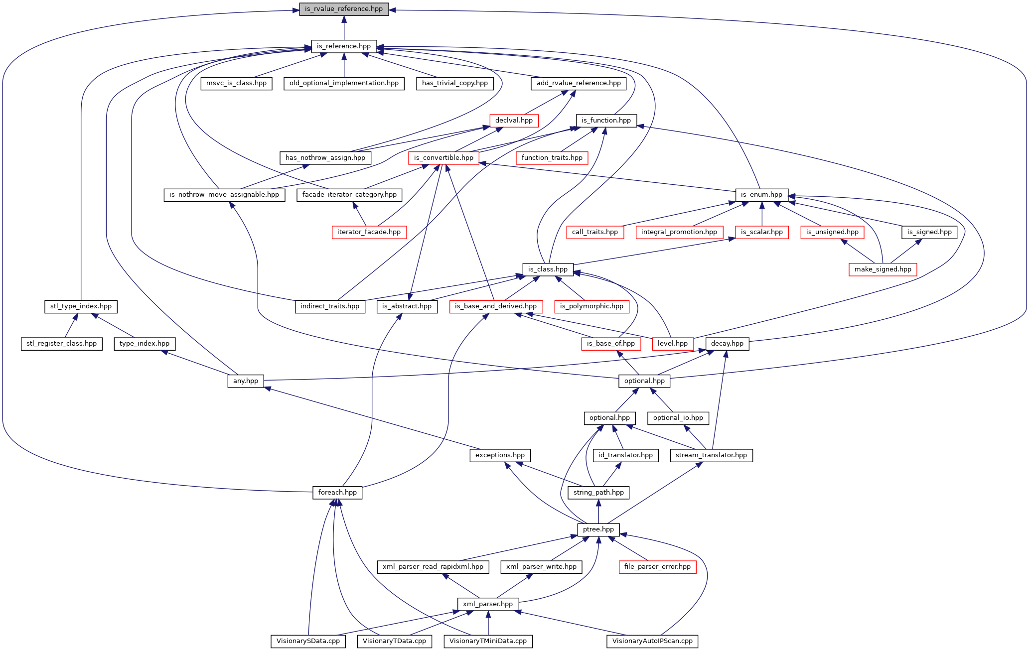
This graph shows which files directly or indirectly include this file:

Go to the source code of this file.

Classes

struct  boost::is_rvalue_reference< T >
 
struct  boost::is_rvalue_reference< T && >
 

Namespaces

 boost
 BOOST_MOVE_USE_STANDARD_LIBRARY_MOVE.
 


sick_visionary_ros
Author(s): SICK AG TechSupport 3D Snapshot
autogenerated on Thu Feb 8 2024 03:56:21