Classes | Namespaces
function_traits.hpp File Reference
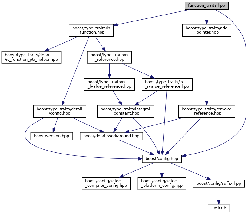
#include <boost/config.hpp>
#include <boost/type_traits/is_function.hpp>
#include <boost/type_traits/add_pointer.hpp>
Include dependency graph for function_traits.hpp:
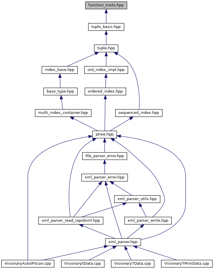
This graph shows which files directly or indirectly include this file:

Go to the source code of this file.

Classes

struct  boost::function_traits< Function >
 
struct  boost::detail::function_traits_helper< Function >
 
struct  boost::detail::function_traits_helper< R(*)(T1)>
 
struct  boost::detail::function_traits_helper< R(*)(T1, T2)>
 
struct  boost::detail::function_traits_helper< R(*)(T1, T2, T3)>
 
struct  boost::detail::function_traits_helper< R(*)(T1, T2, T3, T4)>
 
struct  boost::detail::function_traits_helper< R(*)(T1, T2, T3, T4, T5)>
 
struct  boost::detail::function_traits_helper< R(*)(T1, T2, T3, T4, T5, T6)>
 
struct  boost::detail::function_traits_helper< R(*)(T1, T2, T3, T4, T5, T6, T7)>
 
struct  boost::detail::function_traits_helper< R(*)(T1, T2, T3, T4, T5, T6, T7, T8)>
 
struct  boost::detail::function_traits_helper< R(*)(T1, T2, T3, T4, T5, T6, T7, T8, T9)>
 
struct  boost::detail::function_traits_helper< R(*)(T1, T2, T3, T4, T5, T6, T7, T8, T9, T10)>
 
struct  boost::detail::function_traits_helper< R(*)(void)>
 

Namespaces

 boost
 BOOST_MOVE_USE_STANDARD_LIBRARY_MOVE.
 
 boost::detail
 


sick_visionary_ros
Author(s): SICK AG TechSupport 3D Snapshot
autogenerated on Thu Feb 8 2024 03:56:20