Classes | Namespaces
front_inserter.hpp File Reference
#include <boost/mpl/push_front.hpp>
#include <boost/mpl/inserter.hpp>
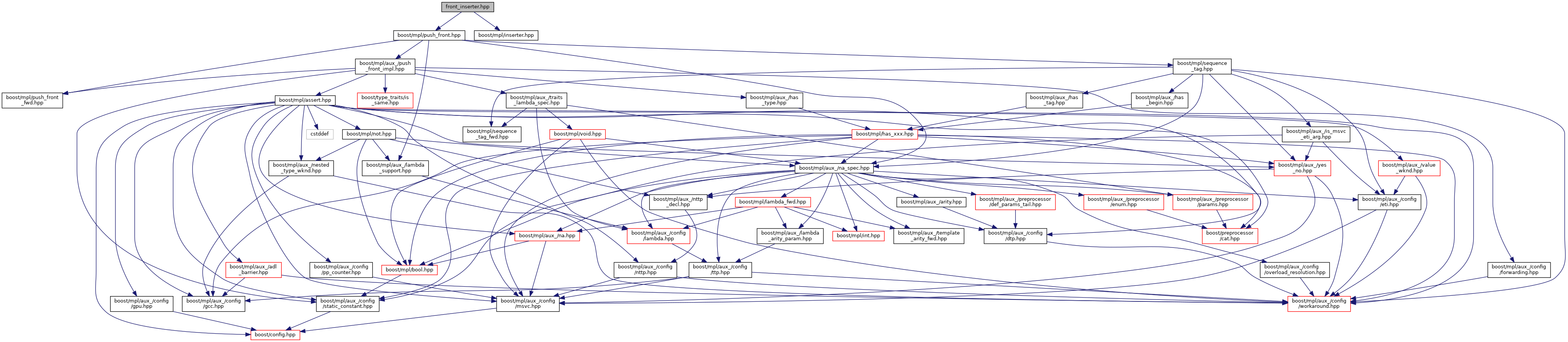
Include dependency graph for front_inserter.hpp:
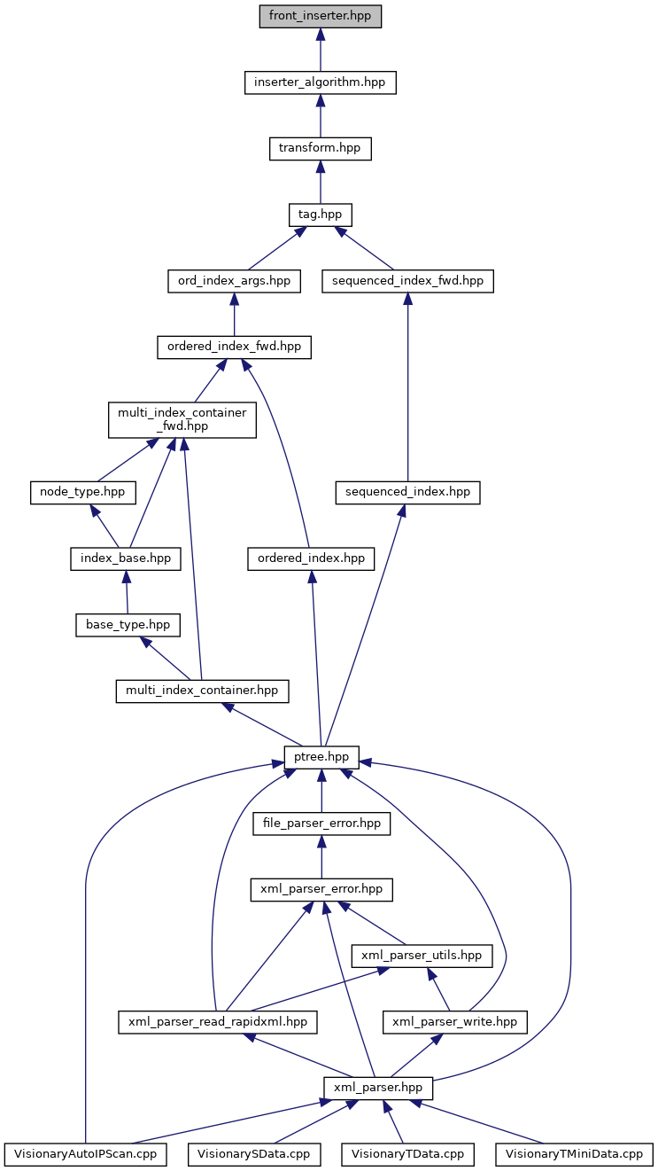
This graph shows which files directly or indirectly include this file:

Go to the source code of this file.

Classes

struct  boost::mpl::front_inserter< Sequence >
 

Namespaces

 boost
 BOOST_MOVE_USE_STANDARD_LIBRARY_MOVE.
 
 boost::mpl
 


sick_visionary_ros
Author(s): SICK AG TechSupport 3D Snapshot
autogenerated on Thu Feb 8 2024 03:56:20