#include <cassert>#include <uavcan/build_config.hpp>#include <uavcan/util/templates.hpp>#include <uavcan/std.hpp>

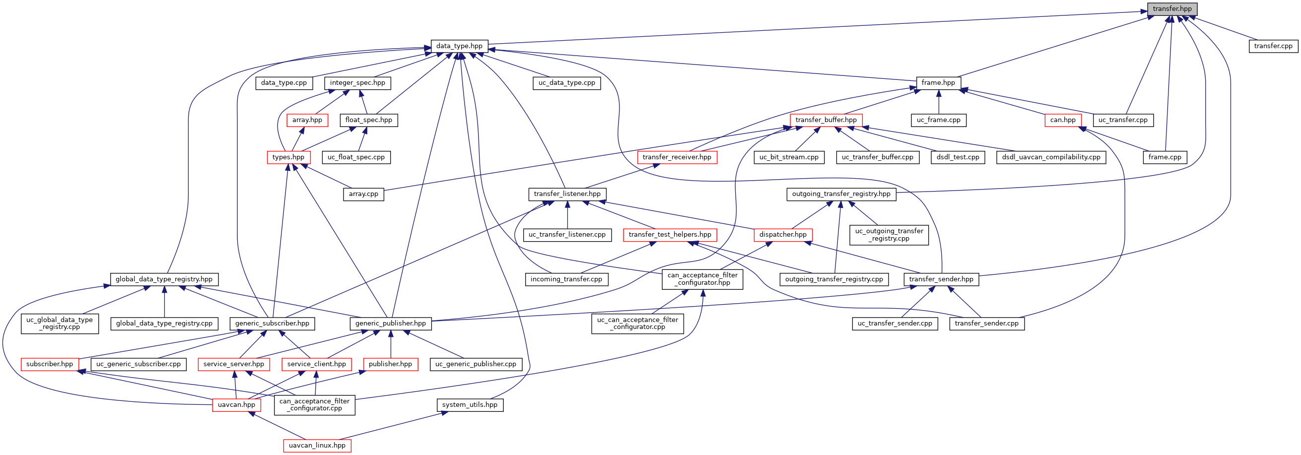
Go to the source code of this file.
Classes | |
| class | uavcan::NodeID |
| class | uavcan::TransferID |
| class | uavcan::TransferPriority |
Namespaces | |
| uavcan | |
Enumerations | |
| enum | uavcan::TransferType { uavcan::TransferTypeServiceResponse = 0, uavcan::TransferTypeServiceRequest = 1, uavcan::TransferTypeMessageBroadcast = 2 } |
Variables | |
| static const unsigned | uavcan::GuaranteedPayloadLenPerFrame = 7 |
| Guaranteed for all transfers, all CAN standards. More... | |
| static const uint8_t | uavcan::NumTransferTypes = 3 |