placement_new.hpp File Reference
#include <cstddef>
#include <uavcan/build_config.hpp>
#include <new>
Include dependency graph for placement_new.hpp:
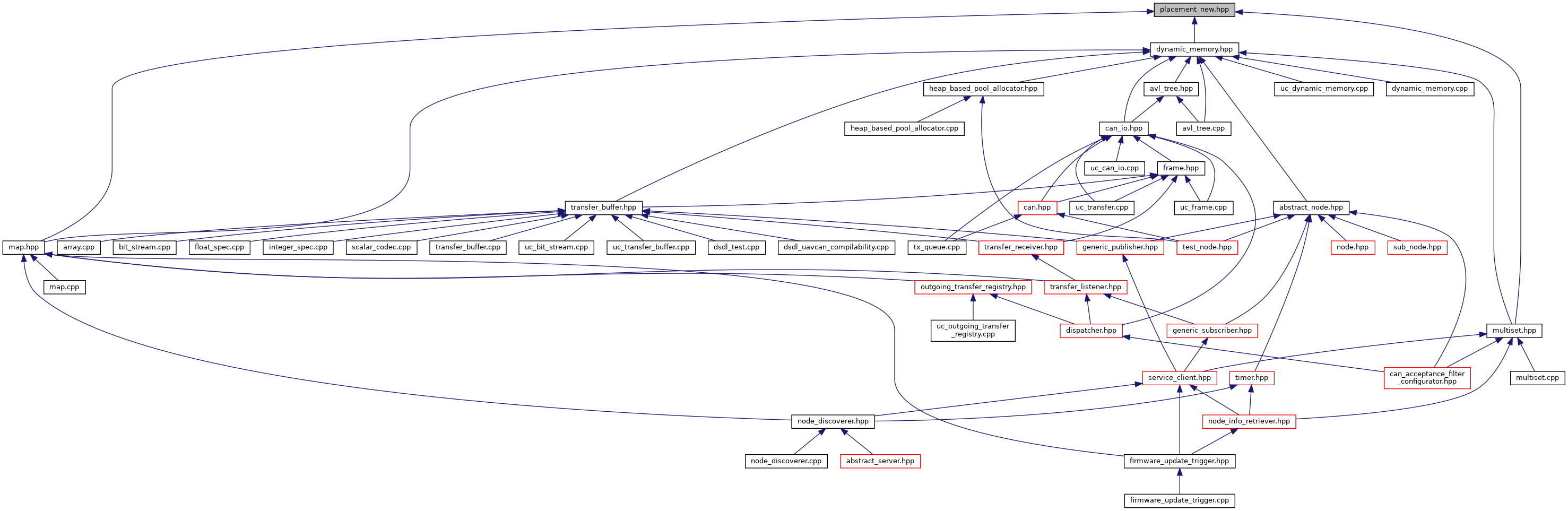
This graph shows which files directly or indirectly include this file:

Go to the source code of this file.



uavcan_communicator
Author(s):
autogenerated on Fri Dec 13 2024 03:10:03