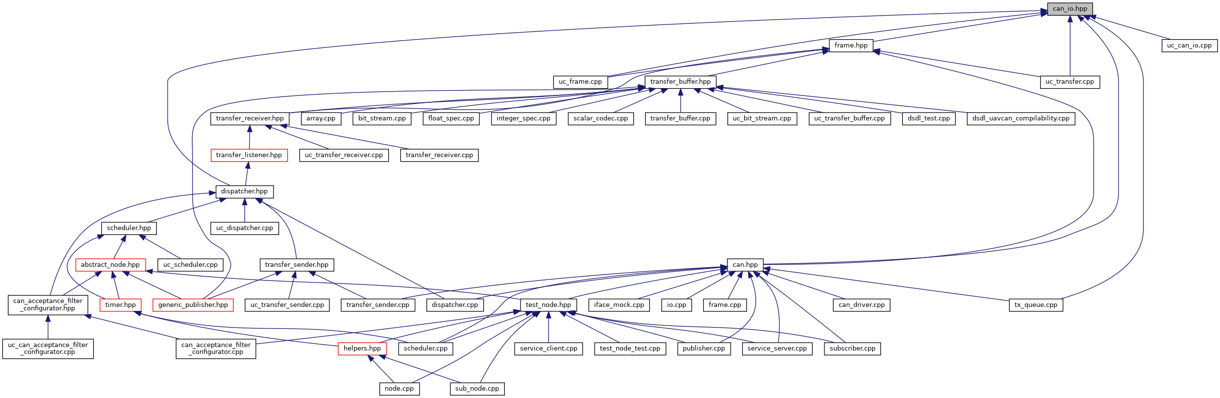
#include <cassert>#include <uavcan/error.hpp>#include <uavcan/std.hpp>#include <uavcan/util/linked_list.hpp>#include <uavcan/util/avl_tree.hpp>#include <uavcan/dynamic_memory.hpp>#include <uavcan/build_config.hpp>#include <uavcan/util/templates.hpp>#include <uavcan/util/lazy_constructor.hpp>#include <uavcan/driver/can.hpp>#include <uavcan/driver/system_clock.hpp>#include <uavcan/time.hpp>

Go to the source code of this file.
Classes | |
| struct | uavcan::CanIfacePerfCounters |
| class | uavcan::CanIOManager |
| struct | uavcan::CanRxFrame |
| class | uavcan::CanTxQueue |
| struct | uavcan::CanTxQueueEntry |
| struct | uavcan::CanIOManager::IfaceFrameCounters |
Namespaces | |
| uavcan | |