Classes | Namespaces
stringseries.h File Reference
#include "PlotJuggler/timeseries.h"
#include "PlotJuggler/string_ref_sso.h"
#include <algorithm>
#include <unordered_set>
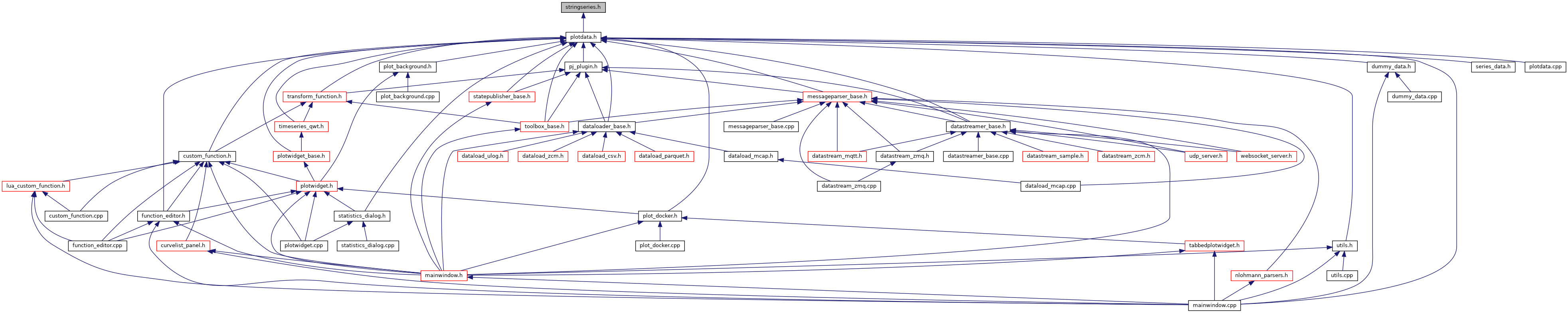
Include dependency graph for stringseries.h:
This graph shows which files directly or indirectly include this file:

Go to the source code of this file.

Classes

class  PJ::StringSeries
 

Namespaces

 PJ
 


plotjuggler
Author(s): Davide Faconti
autogenerated on Mon May 26 2025 02:22:38