3rdparty
qwt
src
Classes
qwt_plot_marker.h File Reference
#include "
qwt_global.h
"
#include "
qwt_plot_item.h
"
Include dependency graph for qwt_plot_marker.h:
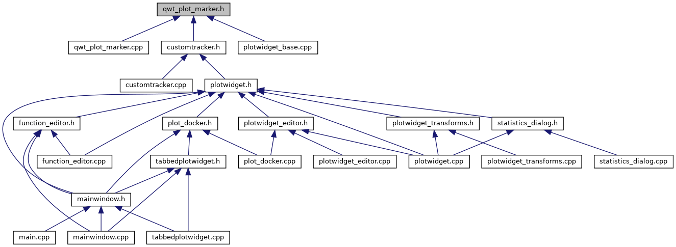
This graph shows which files directly or indirectly include this file:
Go to the source code of this file.
Classes
class
QwtPlotMarker
A class for drawing markers.
More...
plotjuggler
Author(s): Davide Faconti
autogenerated on Mon May 26 2025 02:22:38