#include <memory>#include <string>#include <deque>#include <type_traits>#include <cmath>#include <cstdlib>#include <unordered_map>#include <optional>#include <QVariant>#include <QtGlobal>

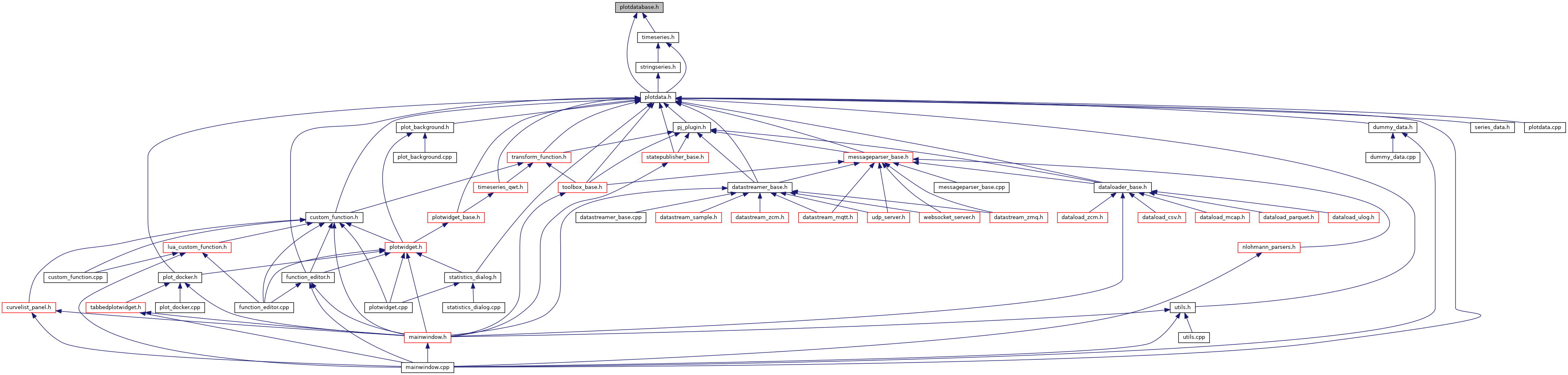
Go to the source code of this file.
Classes | |
| class | PJ::PlotDataBase< TypeX, Value > |
| class | PJ::PlotGroup |
| PlotData may or may not have a group. Think of PlotGroup as a way to say that certain set of series are "siblings". More... | |
| class | PJ::PlotDataBase< TypeX, Value >::Point |
| struct | PJ::Range |
Namespaces | |
| PJ | |
Typedefs | |
| using | PJ::Attributes = std::unordered_map< PlotAttribute, QVariant > |
| typedef std::optional< Range > | PJ::RangeOpt |
Enumerations | |
| enum | PJ::PlotAttribute { PJ::TEXT_COLOR, PJ::ITALIC_FONTS, PJ::TOOL_TIP, PJ::COLOR_HINT } |
Functions | |
| bool | PJ::CheckType (PlotAttribute attr, const QVariant &value) |
Variables | |
| const auto | PJ::SkipEmptyParts = Qt::SkipEmptyParts |