

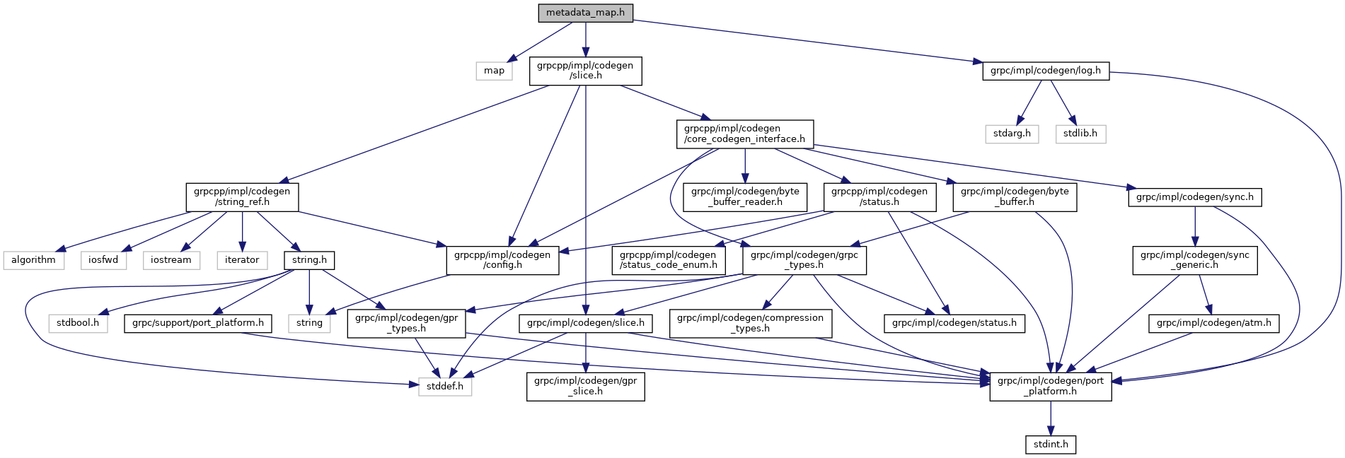
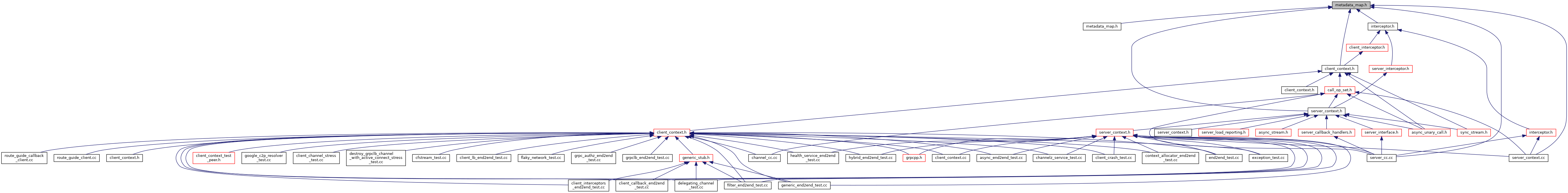
Go to the source code of this file.
Classes | |
| class | grpc::internal::MetadataMap |
Namespaces | |
| grpc | |
| grpc::internal | |
| Actual implementation of bi-directional streaming. | |
Variables | |
| const char | grpc::internal::kBinaryErrorDetailsKey [] = "grpc-status-details-bin" |