Classes | Namespaces | Functions | Variables
call_op_set.h File Reference
#include <cstring>
#include <map>
#include <memory>
#include <grpc/impl/codegen/compression_types.h>
#include <grpc/impl/codegen/grpc_types.h>
#include <grpcpp/impl/codegen/byte_buffer.h>
#include <grpcpp/impl/codegen/call.h>
#include <grpcpp/impl/codegen/call_hook.h>
#include <grpcpp/impl/codegen/call_op_set_interface.h>
#include <grpcpp/impl/codegen/client_context.h>
#include <grpcpp/impl/codegen/completion_queue.h>
#include <grpcpp/impl/codegen/completion_queue_tag.h>
#include <grpcpp/impl/codegen/config.h>
#include <grpcpp/impl/codegen/core_codegen_interface.h>
#include <grpcpp/impl/codegen/intercepted_channel.h>
#include <grpcpp/impl/codegen/interceptor_common.h>
#include <grpcpp/impl/codegen/serialization_traits.h>
#include <grpcpp/impl/codegen/slice.h>
#include <grpcpp/impl/codegen/string_ref.h>
Include dependency graph for call_op_set.h:
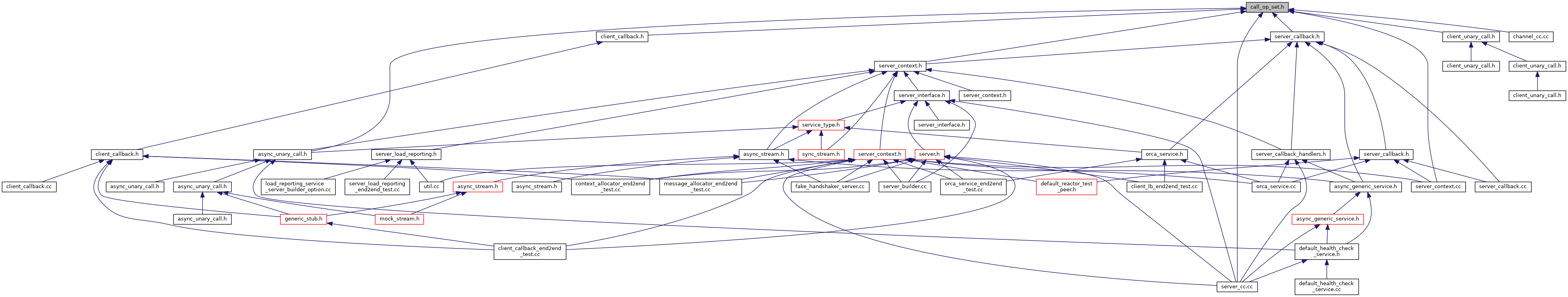
This graph shows which files directly or indirectly include this file:

Go to the source code of this file.

Classes

class  grpc::internal::CallNoOp< Unused >
 
class  grpc::internal::CallOpClientRecvStatus
 
class  grpc::internal::CallOpClientSendClose
 
class  grpc::internal::CallOpGenericRecvMessage
 
class  grpc::internal::CallOpRecvInitialMetadata
 
class  grpc::internal::CallOpRecvMessage< R >
 
class  grpc::internal::CallOpSendInitialMetadata
 
class  grpc::internal::CallOpSendMessage
 
class  grpc::internal::CallOpServerSendStatus
 
class  grpc::internal::CallOpSet< Op1, Op2, Op3, Op4, Op5, Op6 >
 
class  grpc::internal::CallOpSet< Op1, Op2, Op3, Op4, Op5, Op6 >
 
class  grpc::internal::DeserializeFunc
 
class  grpc::internal::DeserializeFuncType< R >
 
class  grpc::WriteOptions
 Per-message write options. More...
 

Namespaces

 grpc
 
 grpc::internal
 Actual implementation of bi-directional streaming.
 

Functions

grpc_metadatagrpc::internal::FillMetadataArray (const std::multimap< std::string, std::string > &metadata, size_t *metadata_count, const std::string &optional_error_details)
 

Variables

CoreCodegenInterface * grpc::g_core_codegen_interface
 


grpc
Author(s):
autogenerated on Fri May 16 2025 03:01:05