Namespaces | Functions
strcat.hpp File Reference
#include <string_view>
#include <string>
Include dependency graph for strcat.hpp:
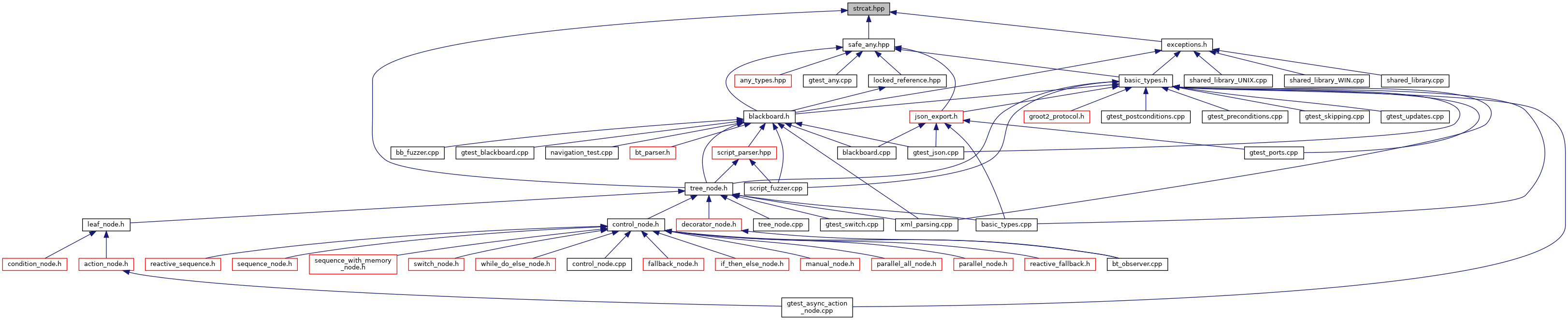
This graph shows which files directly or indirectly include this file:

Go to the source code of this file.

Namespaces

 BT
 
 BT::strings_internal
 

Functions

void BT::strings_internal::AppendPieces (std::string *dest, std::initializer_list< std::string_view > pieces)
 
std::string BT::strings_internal::CatPieces (std::initializer_list< std::string_view > pieces)
 
void BT::StrAppend (std::string *destination, const std::string_view &a)
 
void BT::StrAppend (std::string *destination, const std::string_view &a, const std::string_view &b)
 
void BT::StrAppend (std::string *destination, const std::string_view &a, const std::string_view &b, const std::string_view &c)
 
template<typename... AV>
void BT::StrAppend (std::string *destination, const std::string_view &a, const std::string_view &b, const std::string_view &c, const std::string_view &d, const AV &... args)
 
std::string BT::StrCat ()
 
std::string BT::StrCat (const std::string_view &a)
 
std::string BT::StrCat (const std::string_view &a, const std::string_view &b)
 
std::string BT::StrCat (const std::string_view &a, const std::string_view &b, const std::string_view &c)
 
template<typename... AV>
std::string BT::StrCat (const std::string_view &a, const std::string_view &b, const std::string_view &c, const std::string_view &d, const AV &... args)
 


behaviortree_cpp_v4
Author(s): Davide Faconti
autogenerated on Wed Apr 16 2025 02:20:58