sick_visionary_cpp_shared
3pp
boost
smart_ptr
detail
Classes
|
Namespaces
sp_counted_base_nt.hpp File Reference
#include <
boost/detail/sp_typeinfo.hpp
>
Include dependency graph for sp_counted_base_nt.hpp:
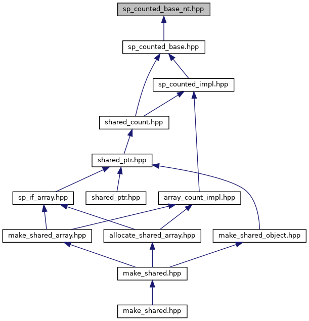
This graph shows which files directly or indirectly include this file:
Go to the source code of this file.
Classes
class
boost::detail::sp_counted_base
Namespaces
boost
BOOST_MOVE_USE_STANDARD_LIBRARY_MOVE.
boost::detail
sick_visionary_ros
Author(s): SICK AG TechSupport 3D Snapshot
autogenerated on Thu Feb 8 2024 03:56:21