Classes | Namespaces | Typedefs | Functions
exception.hpp File Reference
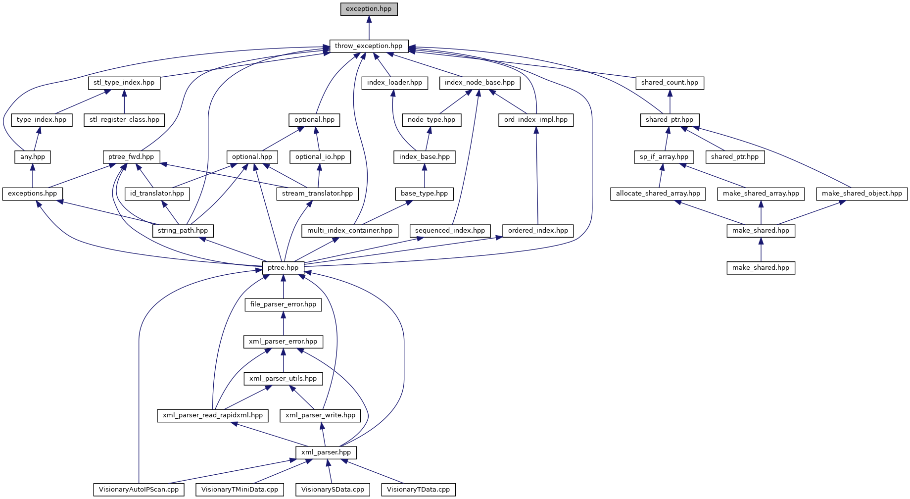
This graph shows which files directly or indirectly include this file:

Go to the source code of this file.

Classes

class  boost::exception_detail::clone_base
 
class  boost::exception_detail::clone_impl< T >
 
struct  boost::exception_detail::clone_impl< T >::clone_tag
 
struct  boost::exception_detail::enable_error_info_helper< class, int >
 
struct  boost::exception_detail::enable_error_info_helper< T, sizeof(large_size)>
 
struct  boost::exception_detail::enable_error_info_helper< T, sizeof(small_size)>
 
struct  boost::exception_detail::enable_error_info_return_type< T >
 
class  boost::error_info< Tag, T >
 
class  boost::error_info< throw_file_, char const * >
 
class  boost::error_info< throw_function_, char const * >
 
class  boost::error_info< throw_line_, int >
 
struct  boost::exception_detail::error_info_container
 
struct  boost::exception_detail::error_info_injector< T >
 
class  boost::exception
 
struct  boost::exception_detail::get_info< class >
 
struct  boost::exception_detail::large_size
 
class  boost::exception_detail::refcount_ptr< T >
 
struct  boost::exception_detail::set_info_rv< class >
 
class  boost::shared_ptr< class >
 
struct  boost::exception_detail::small_size
 

Namespaces

 boost
 BOOST_MOVE_USE_STANDARD_LIBRARY_MOVE.
 
 boost::exception_detail
 

Typedefs

typedef error_info< struct throw_file_, char const * > boost::throw_file
 
typedef error_info< struct throw_function_, char const * > boost::throw_function
 
typedef error_info< struct throw_line_, int > boost::throw_line
 

Functions

void boost::exception_detail::copy_boost_exception (exception *, exception const *)
 
void boost::exception_detail::copy_boost_exception (void *, void const *)
 
large_size boost::exception_detail::dispatch_boost_exception (exception const *)
 
small_size boost::exception_detail::dispatch_boost_exception (void const *)
 
template<class T >
exception_detail::clone_impl< Tboost::enable_current_exception (T const &x)
 
template<class T >
exception_detail::enable_error_info_return_type< T >::type boost::enable_error_info (T const &x)
 
const char * boost::exception_detail::get_diagnostic_information (exception const &, char const *)
 
template<class E , class Tag , class T >
const E & boost::exception_detail::set_info (E const &, error_info< Tag, T > const &)
 
template<class E >
const E & boost::exception_detail::set_info (E const &, throw_file const &)
 
template<class E >
const E & boost::exception_detail::set_info (E const &, throw_function const &)
 
template<class E >
const E & boost::exception_detail::set_info (E const &, throw_line const &)
 


sick_visionary_ros
Author(s): SICK AG TechSupport 3D Snapshot
autogenerated on Thu Feb 8 2024 03:56:20