Namespaces | Functions
convertVelocity.h File Reference
#include <etsi_its_mapem_ts_coding/mapem_ts_Velocity.h>
#include <etsi_its_mapem_ts_coding/INTEGER.h>
#include <etsi_its_primitives_conversion/convertINTEGER.h>
#include <etsi_its_mapem_ts_msgs/msg/velocity.hpp>
Include dependency graph for convertVelocity.h:
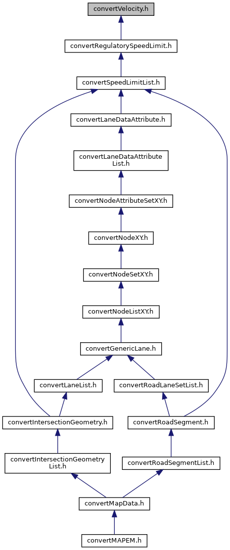
This graph shows which files directly or indirectly include this file:

Go to the source code of this file.

Namespaces

 etsi_its_mapem_ts_conversion
 

Functions

void etsi_its_mapem_ts_conversion::toRos_Velocity (const mapem_ts_Velocity_t &in, mapem_ts_msgs::Velocity &out)
 
void etsi_its_mapem_ts_conversion::toStruct_Velocity (const mapem_ts_msgs::Velocity &in, mapem_ts_Velocity_t &out)
 


etsi_its_mapem_ts_conversion
Author(s): Jean-Pierre Busch , Guido Küppers , Lennart Reiher
autogenerated on Sun May 18 2025 02:29:18