Namespaces | Functions
convertCartesianAngleValue.h File Reference
#include <etsi_its_denm_ts_coding/denm_ts_CartesianAngleValue.h>
#include <etsi_its_denm_ts_coding/INTEGER.h>
#include <etsi_its_primitives_conversion/convertINTEGER.h>
#include <etsi_its_denm_ts_msgs/msg/cartesian_angle_value.hpp>
Include dependency graph for convertCartesianAngleValue.h:
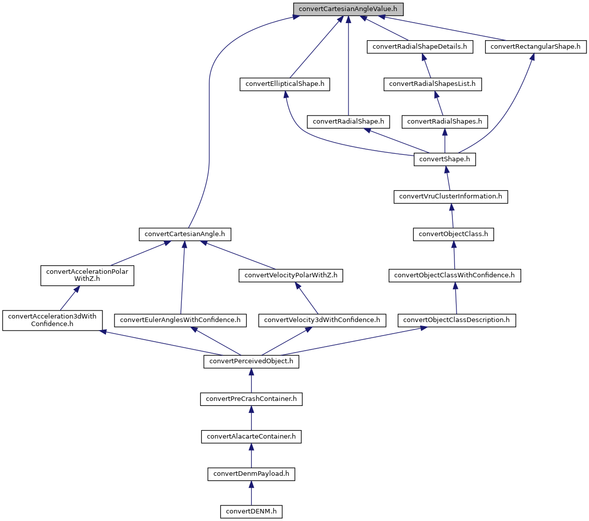
This graph shows which files directly or indirectly include this file:

Go to the source code of this file.

Namespaces

 etsi_its_denm_ts_conversion
 

Functions

void etsi_its_denm_ts_conversion::toRos_CartesianAngleValue (const denm_ts_CartesianAngleValue_t &in, denm_ts_msgs::CartesianAngleValue &out)
 
void etsi_its_denm_ts_conversion::toStruct_CartesianAngleValue (const denm_ts_msgs::CartesianAngleValue &in, denm_ts_CartesianAngleValue_t &out)
 


etsi_its_denm_ts_conversion
Author(s): Jean-Pierre Busch , Guido Küppers , Lennart Reiher
autogenerated on Sun May 18 2025 02:29:08