Namespaces | Functions
convertDeltaLatitude.h File Reference
#include <etsi_its_denm_coding/denm_DeltaLatitude.h>
#include <etsi_its_denm_coding/INTEGER.h>
#include <etsi_its_primitives_conversion/convertINTEGER.h>
#include <etsi_its_denm_msgs/msg/delta_latitude.hpp>
Include dependency graph for convertDeltaLatitude.h:
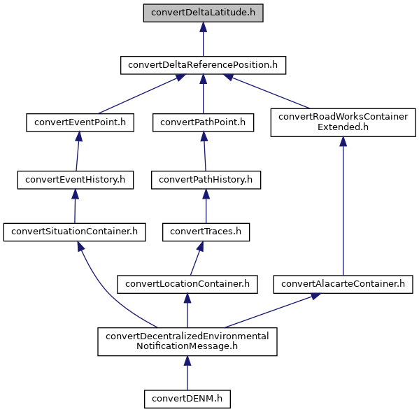
This graph shows which files directly or indirectly include this file:

Go to the source code of this file.

Namespaces

 etsi_its_denm_conversion
 

Functions

void etsi_its_denm_conversion::toRos_DeltaLatitude (const denm_DeltaLatitude_t &in, denm_msgs::DeltaLatitude &out)
 
void etsi_its_denm_conversion::toStruct_DeltaLatitude (const denm_msgs::DeltaLatitude &in, denm_DeltaLatitude_t &out)
 


etsi_its_denm_conversion
Author(s): Jean-Pierre Busch , Guido Küppers , Lennart Reiher
autogenerated on Sun May 18 2025 02:29:03